Hi Harry,
I just got the MCU-LINK PRO. Currently I am using MCU-LINK PRO as a J-Link Probe.
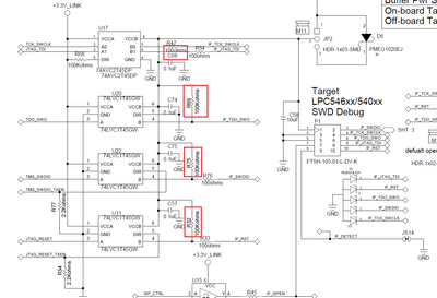
When I try to use the ""J-Link Commander" to connect with the target device(my custom board's LPC54S018JET180E) to verify the JTAG connection, it will pops up an error message "Could not measure total IR len. TDO is constant high."(Please see Pic1).
I used 10k pull up resistors for TMS, TDO, TDI, and 10k pull down resistor on TCK. I checked with an o-scope and I found TDO stills logic high and doesnt output any pulse/signal.
I also see that in the "Target Device Settings" from the J-Link Commander, it has three options of "LPC540XX", I suppose the "JXM" means chip's internal flash. But my device is "LPC54S018JET180E", so it should not have an internal flash. Which one should I choose and does it affect the JTAG connection.
Can you please provide advice on how to set up the MCU-LINK PRO/Custom Board properly?
Pic1

Pic2

Thanks,
5/27/2025