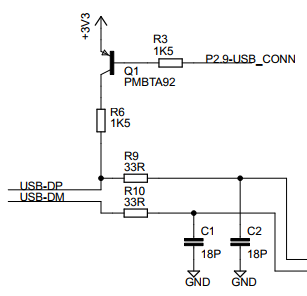
We have made a board using an LPC4078FBD100 with the following circuit:

Using Keil MDK 5.24a I have copied the example for an Embedded Artists LPC4088-32 Developers Kit and modified it for the LPC4078. Since the FBD100 packages only has U1 on the pins (I believe) I've changed the port functionality to U1=device, U2=host.

After setting up the USB pins and trying this I cannot get any life from the USB port. Plugging it into Windows 10 and using usbview.exe there is nothing detected on the port.
Should the LPC4078FBD100 U1 port be able to work as a USB device? It is not clear from the Product Data Sheet Section 13.1 (https://www.nxp.com/docs/en/data-sheet/LPC408X_7X.pdf).
My Project files:
LPC4078-USB Project files
Any help would be appreciated,
Thanks