Dears
I have a question about LPC1830 secure booting, if I want to use secure image, I read the "LPCScrypt_User_Guide" and LPC1830 user manual.


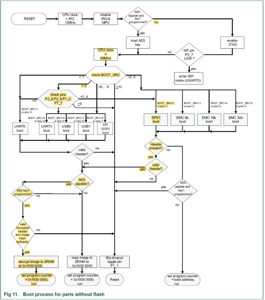
I want to know, decrypt image to SRAM 0x1000 0000 and set program counter = 0x1000,0000 is implement by HW?
Can I change 0x1000 0000 to other address Ex: External SDRAM?
Can I find the source code of decrypt and set program counter = 0x1000,0000? ex: start.s?
My compiler is MCUXpresso.
Thanks
Ken