Hello,
I've never used external SDRAM with LPC1788 controller and I have some doubts about connection. I'm developing a commercial product for my factory so I need to be sure about that.
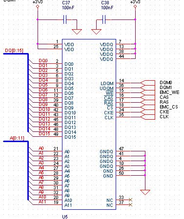
I have chosen IS42S16100H (512K Words x 16 Bits x 2 Banks) and I wonder if it is supported by LPC1788. Mapping table reports 16Mbit (1Mx16), 2 banks. Is this the same configuration?

The second question is about address bus: this SDRAM has A0-A10 and A11 for bank select.
I have connected to EMC_A[0]...EMC_A[11]. Is this correct? Should A11 be connected in a different way because it's a bank selector???

Many thanks for every help. I need assistance.
Greetings