LPC1549 USB IAP

cancel
Showing results for 
Show  only  | Search instead for 
Did you mean: 

LPC1549 USB IAP

13,070 Views
ceri
Contributor II

Hello all,

I have just made a new PCB with an LPC1549 - 48 on it.
Absolute minimum parts,

USB connection, P2-12, P2-13

Pull-up’s for:
Reset,
ISP-0, P0-4
ISP-1 P0-16
I2C, P0-23, P0-22
CAN-TXD P0-13
CAN-RXD P0-18
Serial P0-15, P0-14
12 Mhz Crystal

And 2 LED’s

My problem is it does NOT show up as a USB Device, for programming,

It is not even coming up as a BAD Device !!


ISP-0 Low & ISP-1 Hi, and a negative going pulse on reset,

with reset low, my board takes about 4mA
When Hi around 9mA

I have made several other PCB designs, with USB enabled chips,
And they have worked OK.

Is there something I am missing, I have searched the data sheet for … you must …

or other Gothcers !!!

I can not see anything in the Espresso board that is relay different,
Other than I am using a 48 pin part not 64 pin part.

I am confident most of the board works, because I can enter serial ISP, and send “?”
and get
“Synchronized” back !!

But of course, using my work PC , I cannot install Flash Magic, or Bin2Hex
Only ‘APPROVED’ software is permitted

Any one has any suggestions,
I would appreciate it,

Cheers

Ceri

Labels (2)
Tags (4)
0 Kudos
Reply
6 Replies

13,033 Views
ceri
Contributor II

Well that's embarrassing ....

 

Changed the caps for the 12MHz Crystal to 12pf,

and it worked !!

 

I am sure there were 15 of 18 pf

0 Kudos
Reply

13,058 Views
Alice_Yang
NXP TechSupport
NXP TechSupport

Hello ceri,

"USB connection, P2-12, P2-13"

LPC1549 doesn't have the two pins:

 

2223.jpg

 

Regards,

Alice

0 Kudos
Reply

13,051 Views
ceri
Contributor II

In the data sheet for LPC1549,

it states pins 35, 36 are USB only.  ??

0 Kudos
Reply

13,041 Views
carstengroen
Senior Contributor II

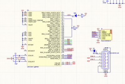
Pin 35/36 is indeed USB pins (only) on the QFP48, I use this:

 
 

carstengroen_0-1606986797727.png

 

0 Kudos
Reply

13,036 Views
ceri
Contributor II

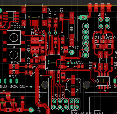
This is my version:

ceri_0-1607002626616.png

And the copper:

ceri_1-1607003070725.png

 

with CAN circuitry as well,

There is a 100R resistor in C16 slot, pulling RTX-IN low (as in data sheet, if not used)

I am still not able to get USB IAP to work.

 

 

I notice though  two things, on your schematic:

Boot 0 and Boot 1 connected, which I believe means you can only go into serial boot (I need USB Programming)

 

and those are not the CAN pins for 48 pin device ?

0 Kudos
Reply

13,033 Views
carstengroen
Senior Contributor II

You need of course to set the correct ISP mode.

You can run CAN on any pins

I use:

// CAN signal muxing LQFP48
Chip_SWM_MovablePortPinAssign(SWM_CAN_TD1_O , 0, 27); // P0.27 CAN TxD
Chip_SWM_MovablePortPinAssign(SWM_CAN_RD1_I, 0, 28); // P0.28 CAN RxD

0 Kudos
Reply