Hi Karthik,
Thank you for your interest in NXP LPC product, I would like to provide service for you!
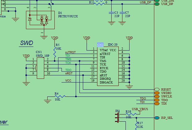
For a programmer, you can use SWD or JTAG interface.
About the pins, please refer to this picture:

I also attach a LPC11U67 schemtaic for your reference, this schematic also contains the LCD interface, you can refer to it.
For the smallest system, please also refer to the attached schematic.
Wish it helps you!
Have a great day,
Jingjing
-----------------------------------------------------------------------------------------------------------------------
Note: If this post answers your question, please click the Correct Answer button. Thank you!
-----------------------------------------------------------------------------------------------------------------------