Flash loader Corruption

cancel
Showing results for 
Show  only  | Search instead for 
Did you mean: 

Flash loader Corruption

3,264 Views
VishnuBoyapati
Contributor I

My flash loader of LPCXpresso55S69 got corrupted and can I know the process to reconfigure the  MCU to the default settings.

Labels (1)
0 Kudos
Reply
9 Replies

3,217 Views
Alice_Yang
NXP TechSupport
NXP TechSupport

Hello ,

Please test as below:

- Pressing ISP button on your board, and connect  USB with P6, then release ISP button.

- Open Flash Magic tool, refer to the below link to test whether it can work well.

https://community.nxp.com/t5/LPC-Microcontrollers-Knowledge/Flash-Magic-Programing-LPC/ta-p/1152763  

Only need check the part of "1.1 UART ISP Mode Demonstration" .

 

And you'd better take a video or screenshot show me the steps and result, includes when debug.

 

BR

Alice

0 Kudos
Reply

3,210 Views
VishnuBoyapati
Contributor I

 

I am facing auto baud error with all baudrates.

Flash Magic.PNG

0 Kudos
Reply

3,205 Views
Alice_Yang
NXP TechSupport
NXP TechSupport

Open Device Manger, check whether the UART port number is right.

After connect , click ISP-> Read Signature, try more times.

 

BR

Alice

0 Kudos
Reply

3,165 Views
VishnuBoyapati
Contributor I

Hi Alice,

I am unable to connect. I believe that I am unable to start the ISP bootloader. Is it possible to have discuss it over a short call?

 

Thanks,

B. Vishnu

0 Kudos
Reply

3,129 Views
Alice_Yang
NXP TechSupport
NXP TechSupport

Hello B. Vishnu,

Sorry we do not support call. 

You can create a private case if need, https://support.nxp.com/s/  

While I think the chip broken, if it can't enter isp mode.

 

BR

Alice

0 Kudos
Reply

3,231 Views
VishnuBoyapati
Contributor I

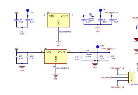
I don't have any experience using these boards but i went through the schematics and was able to see that vdd_target is high but the led isn't blinking. Therefore, the line connected to the MCU is open because somehow the configurations of MCU are corrupted and i want to check the conf files which i am unable to. Alice, can u please help me figure out what could be wrong? Screenshot 2022-02-24 003942.png

0 Kudos
Reply

3,255 Views
Alice_Yang
NXP TechSupport
NXP TechSupport

Hello,

What do you meaning about " flash loader "? Boot ROM? 

How do you know it is corrupted?  Can't connect to debug? 

Does it can enter ISP mode? 

 

BR

Alice

0 Kudos
Reply

3,254 Views
VishnuBoyapati
Contributor I

No I mistakenly tried to write to the bootloader using Mcubootloader utility. After that the led connected to the isp isn’t working. One pin to this led is from the mcu and I believe it became open after my write. Yes , I am unable to enter the ISP mode. I want to go back to the default configurations and am unable to do so.

0 Kudos
Reply

3,248 Views
Alice_Yang
NXP TechSupport
NXP TechSupport

Hello ,

If isp also can't enter, mostly there is no method. 

While I'm wonder how do you " write to the bootloader using Mcubootloader utility. "?

 

BR

Alice

0 Kudos
Reply