Hi XiangJun Rong,
I have been measuring the BOD behavior on our board, and what I see is not what you are saying.
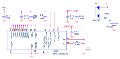
This is (part of) our schematics for the power supply of the LPC55S16 (where VCC = default 3.3V):

(based on https://community.nxp.com/t5/LPC-Microcontrollers/Recommended-circuit-for-RTC-Battery-backup/m-p/998...)
Now when I set the VBAT BOD Threshold to 2.6V (with Reset), the device actually already resets when VCC is 3.0V.
When I set the threshold even lower, the device only resets when VCC gets below 1.6V.
So I tried what happens when I disconnect the battery (so VBAT_PMU is only powered by VCC).
The device now also resets @3.0V when threshold is 2.6V.
But now when I set the threshold to 2.2V, the device resets @2.6V.
So I started measuring the VBAT_PMU voltage level (as it will be 0.4V lower due to the diode), and there I indeed see the voltages associated with the threshold.
Then I shorted the diode (connecting VCC directly with VBAT_PMU).
And then I see resets at expected VCC levels.
So my conclusions:
- VBAT BOD monitors the VBAT_PMU, not VBAT_DCDC as you stated
- In the original circuit (with battery) the battery keeps the VBAT_PMU voltage level at at least 2.6V, so it will never reset due to VBAT BOD (the reset at 1.6V is probably due to a Core BOD reset)
Can you confirm this?
If this is indeed the case, the VBAT BOD cannot be used in combination with an RTC battery setup, right?
So then we should use the Core BOD, but as mentioned before, it's not accessable from the SDK...
Thanks in advance.
BR, Jan Pieter de Ruiter
Airios