For the Evaluation boards The KMS GUI communicates during commissioning through the OPENSDA UART bridge built into the evaluation board.
In the design of your custom board did you make any provisions to connect a PC UART to one of the boards uarts? or any other communications port?
If you did not then you need to somehow connect a PC's serial interface TX and RX pins to the MCU. If your design is similar to the FRDM-MC-LVPMSM and FRDM-KV31 combo then you don't have issues with voltage isolation like on the HVP motor driver implementation.
I've done this a couple of ways.
The FRDM-KV31F board could be used if you connected to the right node of the board along with V target and ground. So if you created a cable to go from the FRDM-board to your custom board you would use the virtual serial port of the FRDM board to communicate with the target MCU.


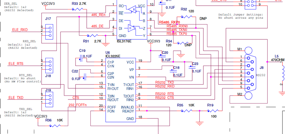
Another way is to use a TWR-SER card. I power up the card with a primary elevator and connect to the target TX, RX and GND pins, assuming the TARGET is at 3.3 V VDD.
I would connect TXD to Pin 1 of J19 and RXD to pin 1 of J17.

Let us know how you end up solving this.
Regards,
Philip