Hello Li feng,
I also test my TWR-KE18F with the KSDK2.2 MDK project.
This is my test result:





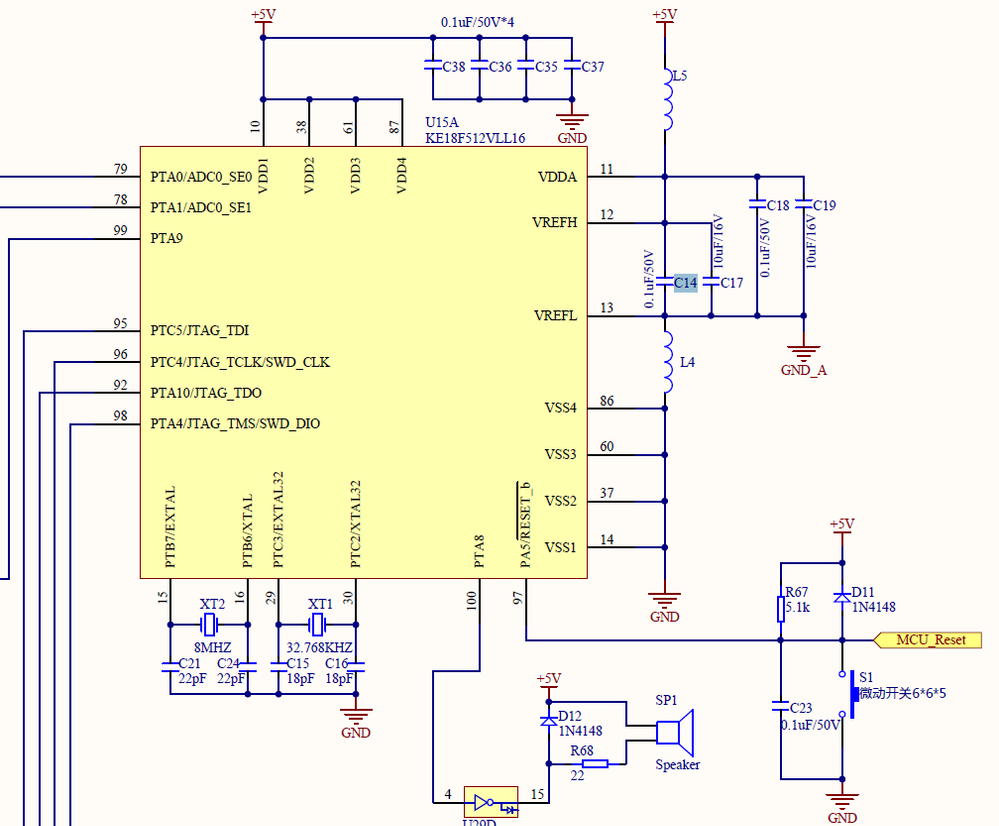
From your picture, it seems your problem is caused by the flash address 0x1c, 0x1d,0x1e,0x1f. Your content is 0X00, my I have check my these address data, it is also 0X00.
So, I think you can try the SWD method, and don't select the verify code download like me again.
If you are still not OK, you also can try our KSDK sample code for TWRK-KE18F which can be downloaded from this link:
Welcome to MCUXpresso | MCUXpresso Config Tools
Click SDK build, choose the board as TWR-KE18F, then generate the code and download it.
Take an example, you can use the gpio code: SDK_2.2_TWR-KE18F\boards\twrke18f\driver_examples\gpio\led_output\mdk
Please try again on your side.
Any updated information, please let me know!
Have a great day,
Kerry
-----------------------------------------------------------------------------------------------------------------------
Note: If this post answers your question, please click the Correct Answer button. Thank you!
-----------------------------------------------------------------------------------------------------------------------