Hi guys,
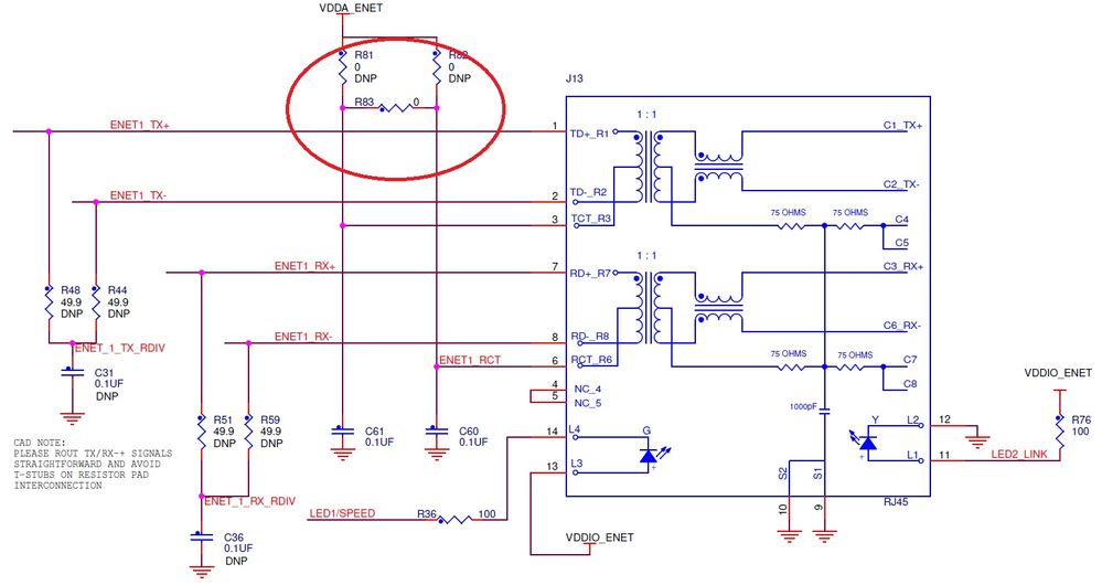
I was looking at FRDM K64F schematics from FRDM-K64F-SCH-E4.pdf and it seems to be a mistake in the connection between PHY (U13 KSZ8081RNACA) and RJ-45 Jack (J13).

There is a 0 ohm resistor between TCT and RCT. In fact, I measured the board and there is a short between pin 3 and 6. However, in the phy datasheet says:
(Document DS00002199A-page 45)
"11.0 MAGNETIC - CONNECTION AND SELECTION A 1:1 isolation transformer is required at the line interface. Use one with integrated common-mode chokes for designs exceeding FCC requirements. The KSZ8081RNA/RND design incorporates voltage-mode transmit drivers and on-chip terminations. With the voltage-mode implementation, the transmit drivers supply the common-mode voltages to the two differential pairs. Therefore, the two transformer center tap pins on the KSZ8081RNA/RND side should not be connected to any power supply source on the board; instead, the center tap pins should be separated from one another and connected through separate 0.1 µF common-mode capacitors to ground. Separation is required because the common-mode voltage is different between transmitting and receiving differential pairs."
So, what is the 0 ohm resistor for?
Best wishes,
Pablo