Unable to debug MK22FN1M0VLH12

キャンセル
次の結果を表示 
表示  限定  | 次の代わりに検索 
もしかして: 

Unable to debug MK22FN1M0VLH12

ソリューションへジャンプ
4,004件の閲覧回数
handychandra
Contributor III

Right now i am unable to program or debug MK22FN1M0VLH12 by using swd of j-link. I often use j-link swd to debug K60, so i am sure it is not a connection or schematic problem.

When i look at the waveform of reset pin, i found the reset pin to be oscillating. Please help me find a way to program the MCU, as i have already made the PCB with swd connection.

ラベル(1)
タグ(3)
0 件の賞賛
返信
1 解決策
3,556件の閲覧回数
chris_brown
NXP Employee
NXP Employee

Hi Handy,

I have a couple of things to check and hopefully this helps. 

1) Make sure that you have the right part selected in your IDE tool and make sure you are using the correct flashloader.  What tool are you using?  And are you not even able to connect with downloading?

2) Is this only your project that you are having trouble with?  Have you tried using the Freescale provided sample code associated with this part?  If it will not download, can you send me the link where you got the sample code just so that I know exactly what you are looking at?

3) Can you check the voltage on PTA4?  It should be high, but I want to be sure.  If it is not, that could be the issue. 

Hope this helps,

Chris

元の投稿で解決策を見る

0 件の賞賛
返信
7 返答(返信)
3,556件の閲覧回数
handychandra
Contributor III

I suppose the problem lies in incorrect setting of IDE or debugger. Right now i could debug every K22 that i have. I am unable to recreate the same problem that i have before.

0 件の賞賛
返信
3,557件の閲覧回数
chris_brown
NXP Employee
NXP Employee

Hi Handy,

I have a couple of things to check and hopefully this helps. 

1) Make sure that you have the right part selected in your IDE tool and make sure you are using the correct flashloader.  What tool are you using?  And are you not even able to connect with downloading?

2) Is this only your project that you are having trouble with?  Have you tried using the Freescale provided sample code associated with this part?  If it will not download, can you send me the link where you got the sample code just so that I know exactly what you are looking at?

3) Can you check the voltage on PTA4?  It should be high, but I want to be sure.  If it is not, that could be the issue. 

Hope this helps,

Chris

0 件の賞賛
返信
3,556件の閲覧回数
Jorge_Gonzalez
NXP Employee
NXP Employee

Hello Handy Chandra:

The reset pin oscillating is expected in new/unprogrammed parts.

Can you show the SWD connection schematics? SWD_DIO line must have a pull up.

For more ideas regarding this connection problem give a check to the next thread:

PE multilink JTAG/BDM Kinetis programming issue


Regards!,
Jorge Gonzalez

-----------------------------------------------------------------------------------------------------------------------
Note: If this post answers your question, please click the Correct Answer button. Thank you!
-----------------------------------------------------------------------------------------------------------------------

0 件の賞賛
返信
3,556件の閲覧回数
handychandra
Contributor III

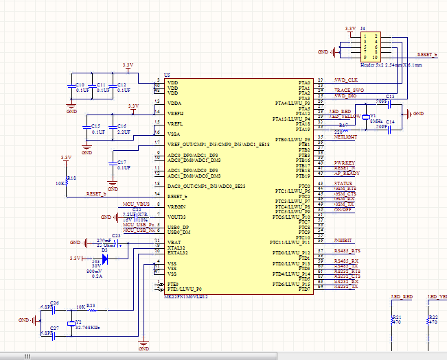
Capture.PNG.png

Here is the schematic of SWD Connection. I have tried adding pullup on SWD_DIO and pulldown on SWD_CLK on the PCB, but it is still not working.

None of the methods on your link earlier worked either.

0 件の賞賛
返信
3,556件の閲覧回数
Hui_Ma
NXP TechSupport
NXP TechSupport

Hi Handy,

Could you tried to use J-Link tool debug your designed K22 board? Could not work?

Below is FRDM-K22F120 board SWD interface schematics for your reference:

SWD interface.jpg


Wish it helps.
best regards
Ma Hui

-----------------------------------------------------------------------------------------------------------------------
Note: If this post answers your question, please click the Correct Answer button. Thank you!
-----------------------------------------------------------------------------------------------------------------------

0 件の賞賛
返信
3,556件の閲覧回数
handychandra
Contributor III

Hi Ma Hui,

Yes, the swd connection is about the same, except for pin 9 connected to gnd and pin 6 connected to tdo.

I have tried two mcu and both of them fail at debugging. Yesterday, i tried the third mcu, and suddenly i could debug it !. I don't know what went wrong with the first two. The pcb is still the same with the same connection with pullup on dio and pulldown on clk.

0 件の賞賛
返信
3,556件の閲覧回数
Hui_Ma
NXP TechSupport
NXP TechSupport

It looks like some electron noise affect SWD communication. So customer could consider to add 10uF bypass capacitor to K22 VDD power line.


Wish it helps.
best regards
Ma Hui

-----------------------------------------------------------------------------------------------------------------------
Note: If this post answers your question, please click the Correct Answer button. Thank you!
-----------------------------------------------------------------------------------------------------------------------

0 件の賞賛
返信