I´m using USB CDC Vritural Com Example (MQX 4.1) on a own desing borad K60. The usb enumerate correctly on a desktop PC, send and recibe data. But when I connect a notebook the device not enumarate.
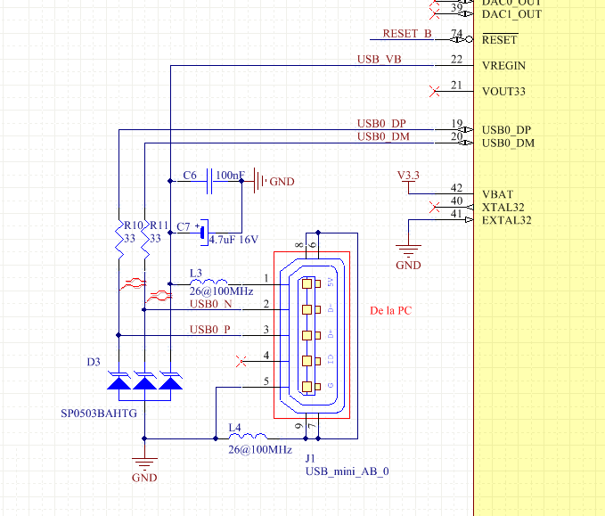
The usb schematics is:

The K60 ucontroller is powered by an external regulator
My software configuration is like:
SO: W7 64bit
RTOS: MQX 4.1.1
HW:MK60DN512ZVLQ10 - 144LQFP
Tool: CW10.6
To discard problems in the notebook drivers made a test with a frdmk64 and is listed correctly.
Someone can help me with this problem?