Hi 冬李,
1. What the UART pin you are testing which have the signal.
In TRK-K60F120M board, the on board virtual com port is connect to PTE9(UART5_RX), PTE8(UART5_TX), so in the code, you need to use the UART5, PTE9 and PTE8.

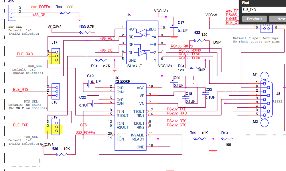
If you want to use the TWR-SER2's UART port.
According to the TWR-SER2'S schematic and the TWR-K60F120M schematic,


You also need to use PTE8 and PTE9.
Please check, whether you are using the correct pin in the code.If you need to use the serial board, you need to connect the J19 and J17 pin1 and 2.

Wish it helps you!
Have a great day,
Kerry
-----------------------------------------------------------------------------------------------------------------------
Note: If this post answers your question, please click the Correct Answer button. Thank you!
-----------------------------------------------------------------------------------------------------------------------