The problem of the Kinetis RTC time

cancel
Showing results for 
Show  only  | Search instead for 
Did you mean: 

The problem of the Kinetis RTC time

Jump to solution
2,229 Views
fukefeng
Contributor III

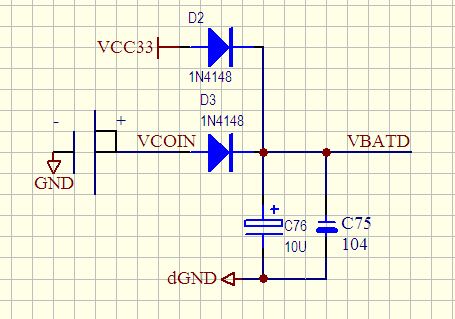
I use the kinetis MK70FN1M0VMJ15 MCU for more than two years,and we use the mqx system.  but now we found that the RTC sometimes don't work well,it would reset to 1970 years. and most times it happened on the POWER ON.  our schematic diagram is just same as the official schematic diagram(the only difference is the diode).  The time is very important for us,does anyone found the same problem or has same suggestions for me. my schematic diagram is under blow:

HX2Z@NJY1TB]ILM2]YDY]}9.jpg

the official schematic diagram is use the diode of BAT54C, and I use the 1N4148. Can this the problem? I measure the diode forward voltage is 0.3v, the VBATD voltage maybe enough for the mcu.

very thanks for give me some suggestion.

Tags (2)
0 Kudos
Reply
1 Solution
1,910 Views
fukefeng
Contributor III

thanks for answer me,maybe the problem is that the Coil Cell package is fit the pcb layout,some times the power of Coil Cell pin will touch the pcb GND

View solution in original post

0 Kudos
Reply
3 Replies
1,910 Views
fukefeng
Contributor III

power_on.PNG.png

this is my MCU  power on  VCC33 waveform

power_off.PNG.png

this is my MCU  power off  VCC33 waveform

0 Kudos
Reply
1,910 Views
bobpaddock
Senior Contributor IV

Jack Ganssle has been doing a series on Coil Cell power at embedded.com :

http://www.embedded.com/electronics-blogs/21/Break-Points

The leakage of the capacitors could be a significant drain to the battery, as Jack discusses.

Also 1N4148 diodes are signal diodes not power diodes.  At low currents, such as from a coin cell, this is usually not much of an issue, as long as there enough current to get it to conduct.  Running the system power through it could be, an issue, no way to tell without the whole schematic.  Taking more than ~75 mA through a 1N914/1N4148 is a bad idea.

1,911 Views
fukefeng
Contributor III

thanks for answer me,maybe the problem is that the Coil Cell package is fit the pcb layout,some times the power of Coil Cell pin will touch the pcb GND

0 Kudos
Reply