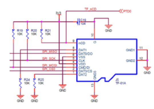
I am new to SD SPI, using ELM_CHAN FatFs with fsl_sdspi, interfacing with a MicroSD card. Can anyone help figure out why I'm getting kStatus_SDSPI_ResponseError.

Traceback:
K8x_FatFS_demo JLink Debug [GDB SEGGER Interface Debugging]
K8x_FatFS_demo.axf
Thread #1 57005 (Suspended : Breakpoint)
SDSPI_SendCommand() at fsl_sdspi.c:373 0x7d8
SDSPI_GoIdle() at fsl_sdspi.c:425 0x8d0
SDSPI_Init() at fsl_sdspi.c:1,091 0x1674
sdspi_disk_initialize() at fsl_sdspi_disk.c:171 0x198e
disk_initialize() at diskio.c:127 0x5110
main() at FatFSdemo.c:50 0x528
arm-none-eabi-gdb (8.3.0.20190703)
Code Excerpts:
:
:
status_t spi_exchange(uint8_t *in, uint8_t *out, uint32_t size)
{
dspi_transfer_t masterTransfer;
masterTransfer.txData = in;
masterTransfer.rxData = out;
masterTransfer.dataSize = size;
masterTransfer.configFlags = (kDSPI_MasterCtar0 | DSPI_MASTER_PCS_TRANSFER | kDSPI_MasterPcsContinuous);
return DSPI_MasterTransferBlocking((SPI_Type *)BOARD_SDSPI_SPI_BASE, &masterTransfer);
}
:
:
void sdspi_host_init(void)
{
timer_init();
g_host.busBaudRate = DSPI_BUS_BAUDRATE;
g_host.setFrequency = spi_set_frequency;
g_host.exchange = spi_exchange;
g_host.getCurrentMilliseconds = timer_get_current_milliseconds;
g_card.host = &g_host;
}
:
:
:
:
static status_t SDSPI_SendCommand(sdspi_host_t *host, sdspi_command_t *command, uint32_t timeout)
:
:
for (i = 0U; i < 9U; i++)
{
if (kStatus_Success != host->exchange(&timingByte, &response, 1U))
{
return kStatus_SDSPI_ExchangeFailed;
}
if (!(response & 0x80U))
{
break;
}
}
if (response & 0x80U)
{
return kStatus_SDSPI_ResponseError;
}
:
:
Inspecting variable: response has value 0xFF. MSB remained 1 for the 9 exchange cycles, so clearly it never hit the break.
Thanks,
Denis