RTC issue in K66 Custom Board

cancel
Showing results for 
Show  only  | Search instead for 
Did you mean: 

RTC issue in K66 Custom Board

3,874 Views
anand_s
Contributor III

Hi All,

We are using Kinetis K66 controller(MK66FN2M0VLQ18) for our custom board. Actually this board is an upgraded version,old one is having K60 controller. Now we are facing an issue in RTC. Out of 10 boards 4 boards having an issue in RTC. The issue is time is not increment. We are using a crystal 32.768KHz (CFS-20632768HZFB) for RTC clock and a 3V rechargeable battery for VBAT.

In our design we are using load capacitors externally and it's value is 20pF. Our crystal having a load capacitance of 12.5pF.

We know that load capacitors can be internally provided. But for our old design we are using external load capacitors so we just followed same design. For debugging this RTC issue, we removed the external load capacitors of boards which have RTC issue.The results are some board's RTC issue resloved without giving any internal load capacitors and some baords worked with an internal capacitance of 2PF . I'm not sure why the behavior is like this.

My questions are,

1. Is it required to provide load capacitors externally? what is the good design practice ?

2. Why the behavior of RTC is varying in each boards?

3. For a 12.5pF load capacitance in crystal, what value we programmed for internal load capacitors?

Thanks in advance.

Regards,

Anand.S

 

Labels (1)
0 Kudos
Reply
7 Replies

3,703 Views
anand_s
Contributor III

Thank you so much Myke. I'll try the above points. 

0 Kudos
Reply

3,703 Views
myke_predko
Senior Contributor III

Hey anand.s@quest-global.com‌,

In answer to your questions:

1. No, you can use the internal loading capacitors by specifying the option in the clock registers.  "Good design practice" varies with the part.  For a 32.768kHz crystal, I'd keep everything as simple as possible with the specified external load capacitance (or you can turn on the 4pF and 8pF internal loads for 12pF which should be good enough).  

2. These are anlog parts (actually all digital components are analog parts) and there are different tolerances for each part which means the circuit on the different boards operates differently according to the actual values of the parts.  

3.  I would program in 12pF as noted in answer 1.  

I would suggest:

1. Probing the crystal pins with an oscilloscope to see if they start working spontaneously.  If they do, then you have a capacitor loading problem.  

2.  Depop the 20pF external capacitors and setting the internal load capacitors to 12pF.  This should be the easiest way of testing the circuit.  

My guess is, if the traces from the MK66 to the crystal are short without any discontinuities you will be able to run without any problems with enabling the 4pf and 8pF internal load capacitors without any external load capacitors.  There, I've saved you about $0.005 on your product.

myke

3,703 Views
anand_s
Contributor III

Hi Myke,

 I followed your #2 comment. Removed external load capacitors of two boards and enabled internal load capacitance of 12pF. Then i found that one board is working fine (which have RTC issue previously) but one board is not working as expected. It's time increment rate is very slow. So i reduced the internal load capacitance value to 4pF then it is working fine. Could you please tell me why the behavior is like this?

0 Kudos
Reply

3,703 Views
myke_predko
Senior Contributor III

Nice to hear that you're moving in the right direction.  

Could you post the layout/wiring that you're using?  Is there any chance you can measure the capacitance at the crystal pads?  Honestly, I think it's highly unlikely that you have several pFs of capaitance in your design but maybe it's worth checking.  

When I looked at the datasheet for the crystal you're using (CFS-20632768HZFB), 12.5pF is the correct load capacitance.  

What happens if you set the internal load capacitance to 4pF on the other boards?  What happens if you set the internal load capacitance to 8pF?  Maybe setting the two selection bits doesn't work the way I expect it to.  

Anybody else have any ideas or comments about the internal load capactors on the (RTC) clock pins?

myke

0 Kudos
Reply

3,703 Views
anand_s
Contributor III

Hi Myke,

 I will check and update the capacitance of the Crystal PAD.

When i set internal load capacitance 4pF both boards worked fine. I tried 8pF internal CAP one board's time increment became slow.

For your information, we fabricated 10 boards in which only 4 have this RTC issue. Other 6 boards working fine with external load capacitors of value 20pF each.

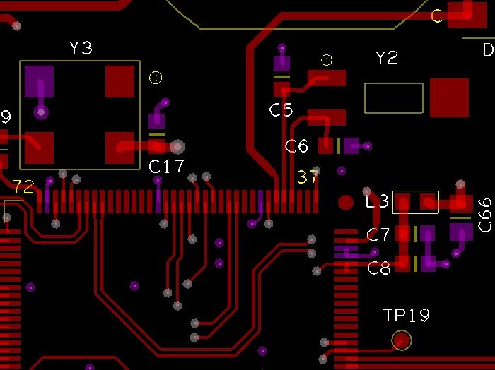
Attaching the Layout screenshot of crystal connection. PFA.

crystal.jpgcrysrtal_view.jpg

0 Kudos
Reply

3,703 Views
myke_predko
Senior Contributor III

anand.s@quest-global.com‌,

The layout of Y2 looks very good.  I wouldn't expect any issues with the way things are wired.  Just to confirm, Y2's body is not soldered to the PCB - correct?  

Now the question to ask is; what happens if you swap some of the crystals?  Does the crystal operation behaviour move with the crystals?  I would suggest just swapping the two on the boards you've removed C5 & C6 from and see if one works with the internal 8pF (where the other one doesn't) and the other with the internal 4pF (which works fine at 8pF).  

Going further, you might want to take C5/C6 off from a couple of the boards that are working fine with them on and try different internal capacitor values.  

I hate to blame parts but is there any reason why the crystals might be radically different in operation?  I wouldn't expect Citizen crystals to be problematic but you should check the lots and maybe make an enquiry as to the expected variance between parts (which I would not expect to be capacitances ranging from 4pF to 20pF).  

myke

0 Kudos
Reply

3,703 Views
anand_s
Contributor III

Thank you Myke for your valuable replay. We will check with 12pF  internal load capacitors without external load capacitors.

0 Kudos
Reply