Problems debugging the KL27Z in the KDS with Universal Multilink

cancel
Showing results for 
Show  only  | Search instead for 
Did you mean: 

Problems debugging the KL27Z in the KDS with Universal Multilink

1,485 Views
carlosmariooroz
Contributor I

I can't program or debug the Kinetis KL27Z32 with the Universal Multilink in the KDS

pastedImage_0.png

This is the configuration im using

pastedImage_2.png

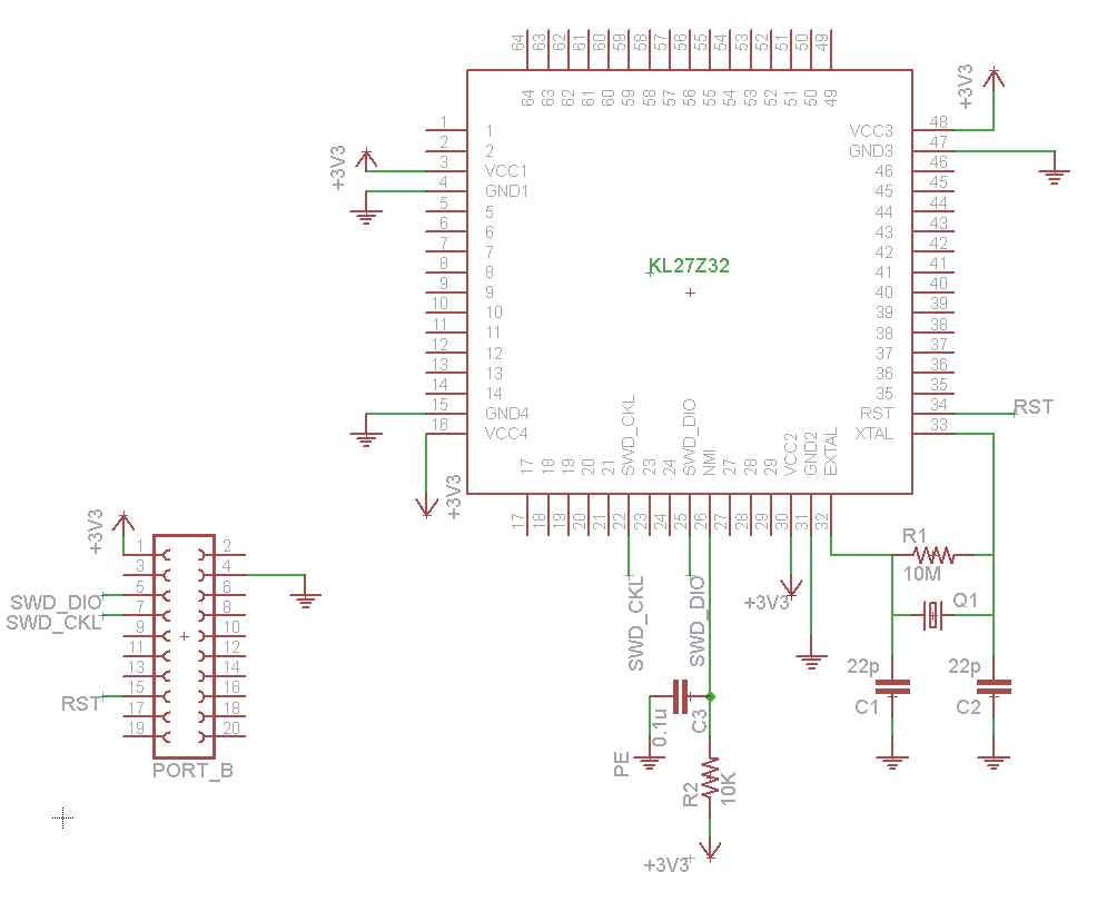
And this is the schematic im using acording to the FRDM-27

pastedImage_1.png

Please help me with this problem.

Labels (1)
0 Kudos
Reply
3 Replies

1,350 Views
Alice_Yang
NXP TechSupport
NXP TechSupport

Hi Carlos,

Please first use the FRDM-KL27 check whether it can connect .

I just use the Universal Multilink to connect the board on KDS, it  can work well .

pastedImage_0.png

pastedImage_1.png

How about yours ?

BR

Alice

0 Kudos
Reply

1,350 Views
carlosmariooroz
Contributor I

Hi Alice, thanks for your answer... Let me ask you something: Do you already programed the microcontroller with out using the FRDM-27?

0 Kudos
Reply

1,350 Views
Alice_Yang
NXP TechSupport
NXP TechSupport

Hello Carlos,

No, i programed the board FRDM-KL27 .

Alice

0 Kudos
Reply