Hi Bee Zee,
Do you mean you are using FRDM-KL46 board, just use the on board debugger, and program the debug as the opensda, but this on board opensda can't program the on board KL46 chip? Or you can't program the external KL46 chip?
Please help me to confirm the question.
I have test my FRDM-KL46 board, use opensda firmware, it works OK.
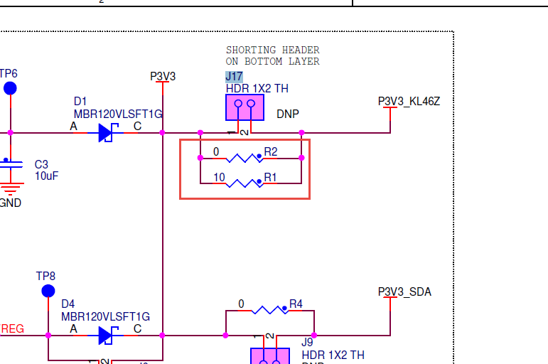
Please check your FRDM-KL46 board, you must make sure j17 is short, or R2, R1 is connected.

This is my test result:


You can try my attached project, then test it on your FRDM-KL46 board, if you still have problem, please let me know.
Have a great day,
Kerry
-----------------------------------------------------------------------------------------------------------------------
Note: If this post answers your question, please click the Correct Answer button. Thank you!
-----------------------------------------------------------------------------------------------------------------------