Powering a USB device from 3.3V system

cancel
Showing results for 
Show  only  | Search instead for 
Did you mean: 

Powering a USB device from 3.3V system

Jump to solution
4,943 Views
davepfaltzgraff
Senior Contributor I

I have a design based on the Kinetis K22F processor and would like to add USB OTG to be able to support a USB thumb drive.

Is there a circuit that anyone would recommend that would generate the 5V needed for the USB port? All I have available on the board is 3.3V, (Unless I plug in the USB from a host and that defeats the idea of OTG!)

Thanks.

1 Solution
3,852 Views
carlos_neri
NXP Employee
NXP Employee

That IC is used on Freescale Tower Serial board as well:

http://cache.freescale.com/files/microcontrollers/hardware_tools/schematics/TWR-SER-SCH.pdf

Basically you'll need I2C to query the IC for status of the ID pin, so you can load the proper SW stack (host or device). On that schematics, there's a power switch (U8) that you can use to enable/disable VBUS when needed. The ENA pin can be connected to a K22 GPIO and once your SW decides if the USB Host stack is to be loaded, then enable the power supply, disable it if your K22 is acting as USB device.

All this circuitry is to enable OTG + switching on/ff the 5V for Vbus. To generate those 5V from your 3.3v you'll need a step-up/boost DC-DC converter which there are a few options on this thread, I did a quick search and also found MAX1675 as a possible fit to the application.

View solution in original post

0 Kudos
Reply
7 Replies
3,852 Views
egoodii
Senior Contributor III

You don't really say what output power level you wish to support, but for a Thumb Drive you can probably 'get away' with a 1-unit-load design (low power USB host port, 100mA typical) in which case a cap-based boost like TPS60150 or even TPS60130 works nicely.

0 Kudos
Reply
3,852 Views
davepfaltzgraff
Senior Contributor I

In researching your suggestions, I came across the Maxim IC MAX3355E and was wondering if anyone might have any experience with it. According to the data sheet it handles the OTG case quite nicely, but I'm not sure that the VBUS current generated is enough for a Thumb Drive application.

The part is somewhat "mature" but I was unable to find much feedback from an internet search.

Any opinions?

0 Kudos
Reply
3,853 Views
carlos_neri
NXP Employee
NXP Employee

That IC is used on Freescale Tower Serial board as well:

http://cache.freescale.com/files/microcontrollers/hardware_tools/schematics/TWR-SER-SCH.pdf

Basically you'll need I2C to query the IC for status of the ID pin, so you can load the proper SW stack (host or device). On that schematics, there's a power switch (U8) that you can use to enable/disable VBUS when needed. The ENA pin can be connected to a K22 GPIO and once your SW decides if the USB Host stack is to be loaded, then enable the power supply, disable it if your K22 is acting as USB device.

All this circuitry is to enable OTG + switching on/ff the 5V for Vbus. To generate those 5V from your 3.3v you'll need a step-up/boost DC-DC converter which there are a few options on this thread, I did a quick search and also found MAX1675 as a possible fit to the application.

0 Kudos
Reply
3,852 Views
davepfaltzgraff
Senior Contributor I

Thanks for the pointer Carlos. The chip you referenced is the MAX3353 whereas I was looking at the MAX3355. For me they are essentially the same with slightly different interfaces.

But, your pointer supports the idea that I had in that I don;t really need OTG per se but that I need to be able to switch host and device modes along with the control of the power. This enough for me to proceed.

Thanks

3,852 Views
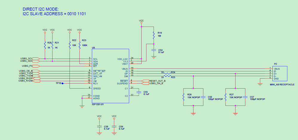
Hui_Ma
NXP TechSupport
NXP TechSupport

Hi,

We had a i.MX21 application with ISP1301 as USB OTG transceiver (integrated charge-pump).

Please check below schematics for the detailed info:

USB OTG.png

Wish it helps.


Have a great day,
Ma Hui

-----------------------------------------------------------------------------------------------------------------------
Note: If this post answers your question, please click the Correct Answer button. Thank you!
-----------------------------------------------------------------------------------------------------------------------

0 Kudos
Reply
3,852 Views
Hui_Ma
NXP TechSupport
NXP TechSupport

Hi David,

You could use an Inverting Regulator, such as LTC1871, which also provide the typical application circuit.

Wish it helps.


Have a great day,
Ma Hui

-----------------------------------------------------------------------------------------------------------------------
Note: If this post answers your question, please click the Correct Answer button. Thank you!
-----------------------------------------------------------------------------------------------------------------------

0 Kudos
Reply
3,852 Views
davepfaltzgraff
Senior Contributor I

In looking at a design based on the LTC1871, it looks as though there is not way to disable the circuit. In the case of the design being connected as a 'B' device, the VBUS is driven externally. This could lead to conflicts.

Also, I should have mentioned that the design is battery based. This leads to the requirement that when no USB device is connected, it is desirable to put everything into a low power mode to extend the battery life.

0 Kudos
Reply