Hi Hao,
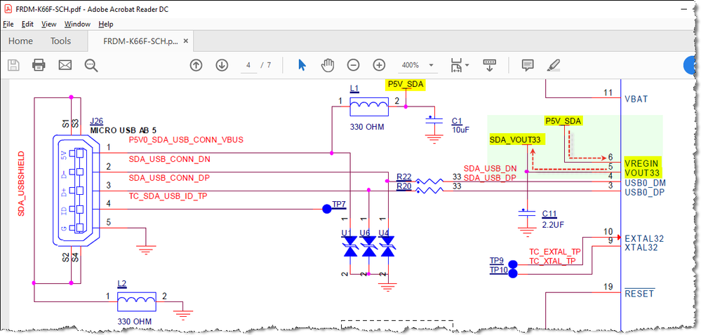
P3V3_SDA is powered through J7(SDA_VOUT33).


About the VREGIN and VOUT33, here you can refer:

Best Regards,
Robin
-----------------------------------------------------------------------------------------------------------------------
Note: If this post answers your question, please click the Correct Answer button. Thank you!
-----------------------------------------------------------------------------------------------------------------------