Hi Damon,
This problem should consider the solutions from the hardware.
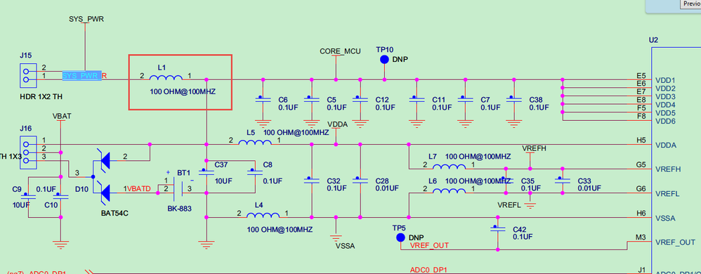
Did you add the inductance in series with the VDD power line and the according capacitior?
Please refer to the twr-k53 schematic:

Wish it helps you!
Have a great day,
Kerry
-----------------------------------------------------------------------------------------------------------------------
Note: If this post answers your question, please click the Correct Answer button. Thank you!
-----------------------------------------------------------------------------------------------------------------------