MINIMUM voltage for RTC VBAT pin (uC MKM35Z512VLL7)

cancel
Showing results for 
Show  only  | Search instead for 
Did you mean: 

MINIMUM voltage for RTC VBAT pin (uC MKM35Z512VLL7)

2,383 Views
beste-ivan
Contributor II

Hi,

I'm using the KM35 microcontroller (MKM35Z512VLL7).
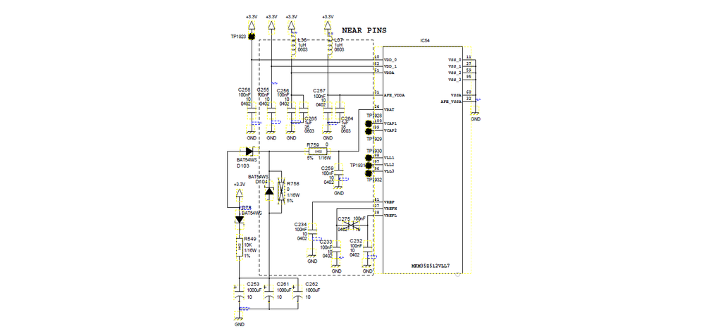
On the RTC_BAT VBAT pin I have a 3mF supercap that is charged by the uC VDD +3.3V supply voltage using a 10K resistor (R549 see schematic).

SCHEMATIC_VBAT.png

 

When VDD is OFF (PCBA switch off), the VBAT voltage discharges very slowly (IDD_VBAT is uA range).
When VBAT falls below +1.71V (operating requrements), the uC is between operating requirements and operating ratings (-0.3V < VBAT < 1.71V).
what happens to the uC when VBAT < 1.71V? Can the uC be damaged?

thanks

Ivan

Labels (1)
0 Kudos
Reply
4 Replies

2,315 Views
beste-ivan
Contributor II

No updates?
The question arises by reading paragraph 8.6 of the data sheet

besteivan_0-1743509568788.png

besteivan_1-1743509617755.png

 

besteivan_2-1743509696974.png

 

 

 

0 Kudos
Reply

2,315 Views
beste-ivan
Contributor II

moreover, in paragraph 8.7 it is written

besteivan_0-1743510067444.png

 

besteivan_1-1743510132511.png

 

 

0 Kudos
Reply

2,295 Views
Celeste_Liu
NXP Employee
NXP Employee

Hello @beste-ivan ,

Thanks for your post. And sorry for the late reply.

As you can see in the datasheet , when VBAT < 1.71V, the microcontroller enters the degraded operating range. It won't suffer immediate permanent failure. However, according to the guidelines in the data sheet, if the VBAT remains in this voltage range for a long time, it may cause abnormal functionality of the microcontroller (such as inaccurate RTC timing, etc.). Moreover, the long term abnormal operating state may bring potential risks like decreased device life. Therefore, it's best to avoid having the VBAT of the microcontroller stay in this voltage range for extended periods. If that's not possible, the duration in this voltage range should be minimized as much as you can.

BRs,

Celeste

2,276 Views
rusy658
Contributor I

Hello,

Absolutely, let's break down what's happening with your KM35 microcontroller and its VBAT supply, and address your concerns about potential damage.

Understanding the VBAT Pin and Supercapacitor Setup

VBAT Pin: This pin is designed to provide a backup power supply to the Real-Time Clock (RTC) and potentially other low-power functions within the microcontroller, ensuring that the time and certain settings are preserved even when the main VDD supply is off.
Supercapacitor (3mF): This acts as a temporary energy storage device. When VDD is present, the supercapacitor is charged through the 10K resistor. When VDD is removed, the supercapacitor discharges slowly, providing power to the VBAT pin.
10K Resistor (R549): This resistor limits the charging current to the supercapacitor, preventing damage to the VDD supply or the supercapacitor itself.
The Problem: VBAT Falling Below 1.71V

You've correctly identified the critical point: when VBAT falls below 1.71V. This is because the microcontroller's datasheet specifies the operating requirements for VBAT.

What Happens When VBAT < 1.71V?

Loss of RTC Functionality: The most immediate consequence is that the RTC will likely stop operating reliably. The timekeeping accuracy will be compromised, and any data stored in the RTC's backup registers may be lost.
Undefined Behavior: When a microcontroller operates outside its specified operating range, its behavior becomes unpredictable. The microcontroller may still function to some extent, but there's no guarantee that it will operate correctly.
Potential for Latch-Up: Latch-up is a phenomenon where parasitic transistors within the CMOS structure of the microcontroller turn on, creating a low-impedance path between VDD and ground. This can lead to excessive current flow and potentially permanent damage.
While modern microcontrollers have latch-up protection circuitry, operating outside the specified voltage ranges increases the risk.
Possible Damage: While not guaranteed, prolonged operation below the minimum VBAT voltage can stress the internal circuitry of the microcontroller, potentially leading to long-term degradation or even permanent damage.


Best Regards