Hi Matteo Pirro,
Your test low power consumption method really have problem.
1. Tell you the correct low power consumption test method again:
1). Download the low power consumption code to the board.
2). power off the board, disconnect the debugger
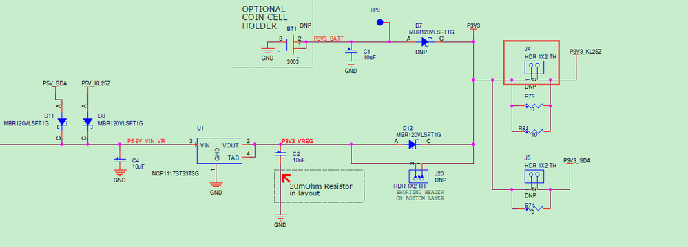
3). Find a digital multi-meter, adjust it to the current measurement mode, series the two measure pin to the MCU VDD bus, take FRDM-KL25 board as an example.

remove R73, R81, series the two measure pin to J4 pin1 and pin2.
4). Power on the board again, test the run and LLS current, after wakeup, test the wakeup run mode current again.
2. About the debugger, from the reference manual, you can get :

So, if you enter LLS mode, the debugger will be disconnected, even you recovery from the LLS, the debugger can't be connect automatically.
When you test the low power mode, I don't suggest you to use the debug, it can't work in LLS,VLLSx.
Please use the correct measure mode test the current, if the current can't be back to RUN, then tell me again.
Wish it helps you!
Have a great day,
Kerry
-----------------------------------------------------------------------------------------------------------------------
Note: If this post answers your question, please click the Correct Answer button. Thank you!
-----------------------------------------------------------------------------------------------------------------------