Hi,
Here is the case number: 00142547 comments:
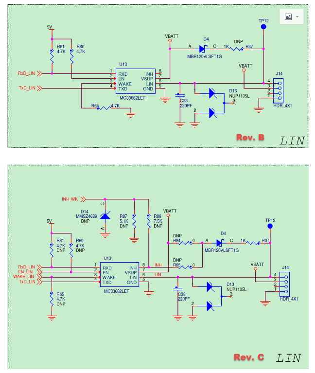
First, it need to check the TRK-KEA64 board schematics version, the Rev B and below with the full LIN circuit, should works.
The Rev. C board and above had removed some resistors with LIN circuit, make the LIN couldn't work.

Then, it need to check the KEA64 clock setting, which is different with KEA128:
LIN bus baud rate is 9600
KEA128 setting:
<lin_hw_cfg.h> line55:
/* MCU bus frequency */
#define MCU_BUS_FREQ 20000000
<main.c> function Clk_Init() line 77
ICS_C3= 0x90; /* Reference clock frequency = 39.0625 KHz*/
KEA64 setting:
<lin_hw_cfg.h> line59:
/* MCU bus frequency */
#define MCU_BUS_FREQ 19500000
<main.c> function Clk_Init() line 77
ICS_C3= 0x50; /* Reference clock frequency = 39.0625 KHz*/
Third Hardware setting:
TRK-KEA64 J13 2-3 and power from P1 (12V)
Wish it helps.
best regards,
Mike