Hello novice
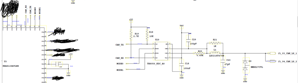
I had those changes in my project using the 64-pin package, and also I changed the Bit rate to 33.33kbit/s because that is the one I have to use for my application, so I am using Normal mode on the TH8056 that means Logic "1" on both pins.
So have tried a lot of things to make this work and still gets stuck where I told you before, I am going to attach my project so you can take a look.
I do not have the TRK_KEA128 board, right now I am developing with the FRDM board and my project PCB and the same issue the project does not work at all.
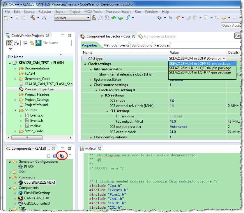
for some reason I cannot attach my project but I will add some screenshots of my changes.


Like I said before I still have the issue that it gets stuck in PE_LDD_RegisterDeviceStructure(PE_LDD_COMPONENT_CAN1_ID, DeviceDataPrv);"
