Hello ,
I have two questions regarding the configuration of DA7212.
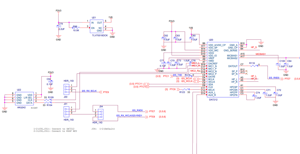
1. In the schematics, there are only one digital MIC connected to the MIC1, and MIC2 is floating. During the configuration of DA7212, it seems both MIC was enabled.Can you explain why?
2. The digital MIC AKU242 was configured as the right channel, so only the rising edge of the clock has right data. The falling edge doesn't have the data. However, the configuration of DA7212 took the data from both edges(DMIC_DATA_SE L=1). Can you explain why?
Hao

/* DA7212_Input_MIC1_Dig */
{
{DIALOG7212_MICBIAS_CTRL, 0xA9},
{DIALOG7212_CP_CTRL, 0xF1},
{DIALOG7212_MIXIN_L_SELECT, 0x80},
{DIALOG7212_MIXIN_R_SELECT, 0x80},
{DIALOG7212_SYSTEM_MODES_INPUT, 0xFE},
{DIALOG7212_SYSTEM_MODES_OUTPUT, 0xF7},
{DIALOG7212_MIC_CONFIG, 0x07},
{DIALOG7212_MIC_2_GAIN, 0x04},
{DIALOG7212_MIC_2_CTRL, 0x84},
{DIALOG7212_MIC_1_GAIN, 0x01},
{DIALOG7212_MIC_1_CTRL, 0x80},
{DIALOG7212_ADC_FILTERS1, 0x08},
},
