K60 USB regulator Li-ion Use-case Circuit Diagram

cancel
Showing results for 
Show  only  | Search instead for 
Did you mean: 

K60 USB regulator Li-ion Use-case Circuit Diagram

1,648 Views
gabrielharrison
Contributor III

Hi,

Section 3.9.2.2.2 Li-Ion battery power supply of the Reference manual has a circuit diagram for for how to use a charger and a Li-ion battery.

Where can I get a circuit diagram with the correct layout as the one in Figure 3-59 is a bit garbled.

Rev 4 of the RM is here: http://cache.nxp.com/files/microcontrollers/doc/ref_manual/K60P144M150SF3RM.pdf

Thanks,

Gabriel

0 Kudos
Reply
2 Replies

1,412 Views
brandondixon
Contributor I

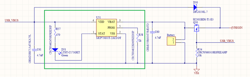
I just built up the circuit.

bms.png

Hopefully this helps.  I haven't built it yet, but I'll report once I verify everything works.  The stuff in the green box is the battery charger stuff.  The battery I'm using is a Lithium Ion Polymer Battery 3.7 V sold by Adafruit.  The charger defaults to 4.2V which is the right charging voltage for the battery.  Also, the 2 kΩ resistor sets the charge current to 500 mA.  For a more conservative 100 mA charge current use a 10 kΩ resistor (CRCW040210K0FKEDHP).

0 Kudos
Reply

1,412 Views
Stano
NXP Employee
NXP Employee

Hi Gabriel,

you are right, the mentioned Figure is a bit garbled - not correctly painted. The PCB layout is not available, it depends on the final PCB design. I can explain you the schematic, then you can simply make your own design. The VBUS is the USB power supply +5V DC. The Si2301 is the P-MOSFET, connected by D port to VREGIN pin. It disconnects the battery from the MCU's VREGIN input, when the USB power is connected. It is better to use the bipolar PNP transistor on that position, because the P-MOSFET's internal diode opens the way for the current flowing from VBUS through the "not marked diode" from VBUS to VREGIN and back to battery. It has not happen. The Charger's role in the Figure is to charge the battery while the VBUS is connected. Then when the VBUS is disconnected the transistor immediately connects the battery to VREGIN pin. The input capacitor between VBUS and VSS serves as the input charge reservoir for the Charger and the VBUS filter.

I hope this helps you.

Best Regards,

Stano.