Kinetis K60 not able to program

cancel
Showing results for 
Show  only  | Search instead for 
Did you mean: 

Kinetis K60 not able to program

3,840 Views
lijofrancis
Contributor III

Dear Sir,

             We are using K60FN512 controller.The circuit we are referring K60 Tower Board and using PE Micro programmer with Kinetis Design Studio.We are not able to Program the IC

we get an error message

Connecting to target.

P&E Interface detected - Flash Version 9.33

Forcing mass erase...

Can not enter background mode .

Unable to initialize PEDebug.

PE-ERROR: Failed to Initialize Target

Server running on 127.0.0.1:7224

Connection from "127.0.0.1" via 127.0.0.1

PE-ERROR: Target is not connected

Disconnected from "127.0.0.1" via 127.0.0.1

Target Disconnected.

We checked reset pin voltage thats around .7v. Thats low level is it.we checked  PTA4 (NMI/EZP_CS) that pin shows low level.According to some discussion in community or datasheet .if that pin low ,we cannot program.So now we use pull up resistor 10 ohm to reset pin and 47 UF capacitor to gnd.NOW that RESET pin goes high approx. 3.1 v and EZP_CS pin also goes high But problem still remains:smileysad:.Now also we cannot  program the IC...please tell me as soon as possible.

0 Kudos
Reply
5 Replies

3,402 Views
jeremyzhou
NXP Employee
NXP Employee

Hi,

According to your reply, the mini-system can work well at first.

However it wouldn't be failed to program when work with some external circuits, and I think the root cause is probably from the external circuits.

So I'd like suggest that you should remove the external circuit devices one by one, then to figure out which device actually make the board down.

Hope it helps.
Have a great day,
Ping

-----------------------------------------------------------------------------------------------------------------------
Note: If this post answers your question, please click the Correct Answer button. Thank you!
-----------------------------------------------------------------------------------------------------------------------

0 Kudos
Reply

3,402 Views
jeremyzhou
NXP Employee
NXP Employee

Hi,

I was wondering if you can share the SCH of the debug interface, I think the kind of issue was caused by the hardware circuit in generally.
Have a great day,
Ping

-----------------------------------------------------------------------------------------------------------------------
Note: If this post answers your question, please click the Correct Answer button. Thank you!
-----------------------------------------------------------------------------------------------------------------------

0 Kudos
Reply

3,402 Views
lijofrancis
Contributor III

Dear sir ,

Thank you for response

i will attach the circuit

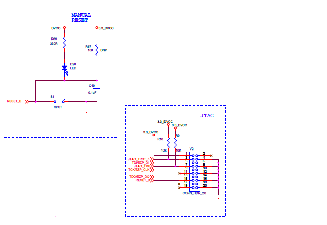
pastedImage_2.png

here in manual reset,  pin 330ohm,led and capacitor  was used but when reset pin goes low.Then we replaced that portion and the we use only 10 ohm resistor and 47 uf capacitor.then reset pin goes high but still we are not able to program.

pastedImage_4.png

pastedImage_5.png

we cannot program .Please reply me

0 Kudos
Reply

3,399 Views
jeremyzhou
NXP Employee
NXP Employee

Hi,

I think there are some something wrong with the debug interface, please correct the debug interface by referring to the attachment.

I've also suggest to use the 1K ohm resistor instead of the R66.

Hope it helps.
Have a great day,

Ping

-----------------------------------------------------------------------------------------------------------------------
Note: If this post answers your question, please click the Correct Answer button. Thank you!
-----------------------------------------------------------------------------------------------------------------------

0 Kudos
Reply

3,399 Views
lijofrancis
Contributor III

Dear Sir,

We took the schematic from K60 Tower board.we are able to  program the IC first time.At that time using(330ohm,and led and capcitor),reset pin voltage is 1.42 v.that time we can program succesfully.After some we same external circuits(SPI,analog in..) the reset pin voltage drops ,we cannot  program.But when we use in place 10 ohm with 47uf ,reset pin goes high.but not able to program.

0 Kudos
Reply