Hi Oswaldo,
I would recommend using the Config Tools available in MCUXpresso, this way you can be sure anything related with the clock you are changing is also modified.
To do this, select the project you are working on and click on the tab ConfigTools, then Clocks.

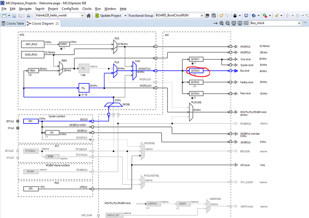
Next you will see the page similiar to the following image, you need to select the clock diagram option on the left hand side.
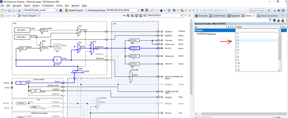
You will next see the diagram that is the general view of the internal clocks and the outputs. You can select the one you want to modify, for example if I want to change the bus clock. I select it then double click the OUTDIV2 and I can change the value in the next screen.


Finally once you finished modifying the clock configurations click on Update Project.

You will see the files that are being updated press ok, then you can recompile your project and test it out.
Let me know if you are able to modify your project successfully and if you have any other questions.
Thank you,
Sabina.