Hi Chao Dong,
Your KDS version is too low now, please download KDS3.0, then try again.
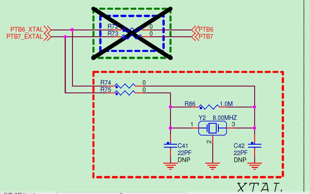
I use KDS3.0 and TRK-KEA128, sch-28200 rev D, the onboard crystal circuit is like following:

Then I create a KDS 3.0 KEA PE project, and it can works ok, you can check the attachment.
Wish it helps you!
If you still have question, please let me know!
Have a great day,
Jingjing
-----------------------------------------------------------------------------------------------------------------------
Note: If this post answers your question, please click the Correct Answer button. Thank you!
-----------------------------------------------------------------------------------------------------------------------