Hi Vilem Zavodny,
I apologize for the delay.
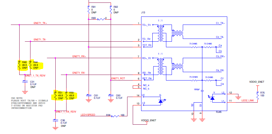
I was checking your design used as reference the actual FRDM K64 Schematics REV E, I mention the Revision because there was a change in the design, some resistors connected to the TD+_R1 and TD-_R2 and RD+_R7 and RD-_R8 
they are marked as DNP (Do not populate), this is because this resistors will increase the load on the signals thus shorten the cable lengthin rev D(this resistors are populated) the cable length is ~2 feet long. while rev E can achieve ~200+ ft . this is the only thing that I found different from our FRDM K64 schemati. please verify this with your PHY DS.
And let me know if this helped you.
have a great day !
Best Regards
Jonathan