Hi mukesh prasad,
1. About the software, please go to this link and download it:
FXAS21002C FXOS8700C 9-Axis Development Board|NXP
2. sensor identification
Chip's address. with the different external circuit, different sensor have different slave address.
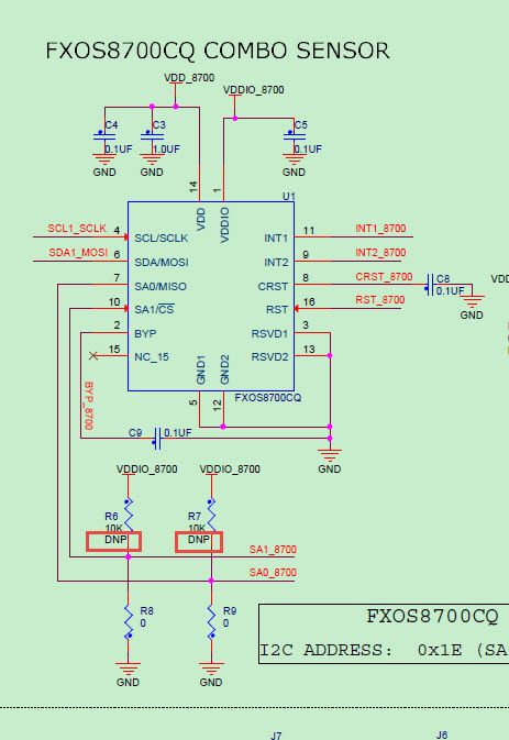
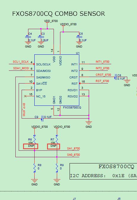
Take on board FXOS8700CQ as an example.
(1) FRDM k64 on board FXOS8700CQ circuit

(2) FRDM STBC AGM01 on board FXOS8700CQ circuit

(3) From the datasheet of FXOS8700CQ

You can get that, FRDM-K64 FXOS8700CQ address is 0X1D, FRDM STBC AGM01FXOS8700CQ address is 0X1E.
Then from the address which the code controlling, you can know which FXOS8700CQ will work.
Wish it helps you
If you still have question, please contact me!
Have a great day,
Jingjing
-----------------------------------------------------------------------------------------------------------------------
Note: If this post answers your question, please click the Correct Answer button. Thank you!
-----------------------------------------------------------------------------------------------------------------------