Hi cody hubman ,
Thank you for your interest in the NXP kinetis product, I would like to provide service for you.
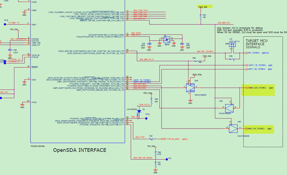
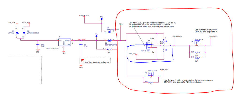
Please note, in the FRDM-KE06 board, the on board debugger is the K20 chip, this chip just the 3.3V chip, can't work with 5V.
So, it means your debug SWD interface still 5V, not 3.3V, maybe this caused the unstable issues.

So, I think you can use the 3.3V to download the code, then check your code function with 5V.
Or another way, you can use the external debugger which can support 5V, just don't use the on board debugger.
Wish it helps you!
If you still have questions about it, please kindly let me know.
Kerry
-------------------------------------------------------------------------------
Note:
- If this post answers your question, please click the "Mark Correct" button. Thank you!
- We are following threads for 7 weeks after the last post, later replies are ignored
Please open a new thread and refer to the closed one, if you have a related question at a later point in time.
-------------------------------------------------------------------------------