In most cases, there is no debug interface for user to update the application or fix bugs , so user can use Bootloader. Bootloader is a small program put into a device that allows user using communication interfaces to upgrade application , such as use UART , I2C , USB, CAN and so on.
This application describe a bootloader based on the TRK-KEA128 board with CAN interface. The bootlaoder and user application code are written in separate projects , user can program the bootloader with tools such as J-Link ,Multilink, then boot the application file through CAN. The bootloader and application code are all provided , user can porting it to their own board of KEA/KE chips.
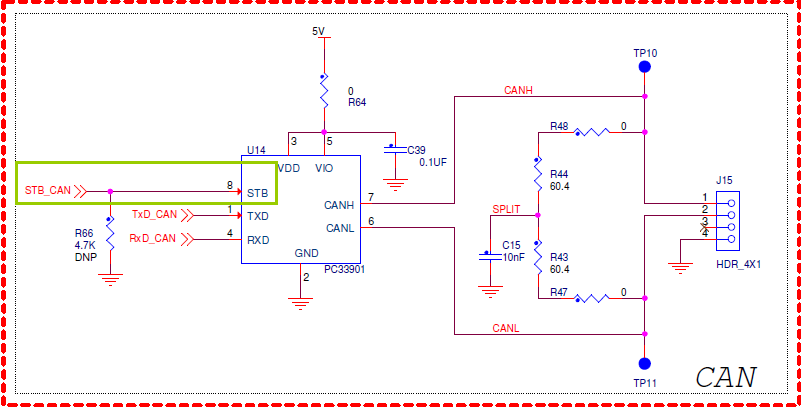
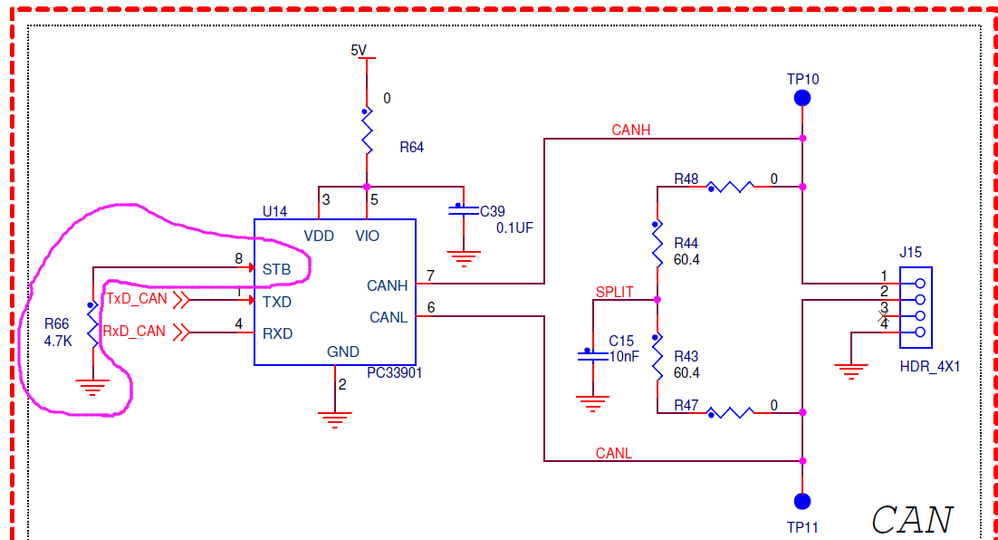
Pay attention to that, if your board is TRK-KEA128 Rev D, you need give a low signal to STB of PC33901 chip to set it in Normal mode:
GPIOB_PDDR |= (1<<16);
GPIOB_PCOR = (1<<16);
In other old version boards , for example Rev C, the STB have been connected to ground , so we needn't configure it .



IDE: Kinetis Design Sturio v3.2
Hardware: TRK-KEA128
About the detail code and introduction of this bootloader, please check the attachment .
Thanks for my colleague Jennie Zhang and Kerry Zhou .
Welcome your valuable advice .
Best Regards!
Alice