TJA1057GTK/3Z EMC issue

cancel
Showing results for 
Show  only  | Search instead for 
Did you mean: 

TJA1057GTK/3Z EMC issue

Jump to solution
2,789 Views
Boris_Bloxsberg
Contributor III

Hi,

I've got an EMC issue with the TJA1057GTK/3Z. The CAN transceiver will sometimes be destroyed at EMC test when I apply 100V/m in a GTEM cell.

Does someone know this issue? Does someone have a workaround?

 

Regards.

Boris_Bloxsberg_0-1645084951695.png

 

 

 

0 Kudos
Reply
1 Solution
2,759 Views
guoweisun
NXP TechSupport
NXP TechSupport

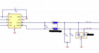
Please read attached file and modify circuit for enhance the EMC performance.

View solution in original post

3 Replies
2,760 Views
guoweisun
NXP TechSupport
NXP TechSupport

Please read attached file and modify circuit for enhance the EMC performance.

2,776 Views
guoweisun
NXP TechSupport
NXP TechSupport

Please give more information for your said ---destroyed at EMC test when I apply 100V/m in a GTEM cell.

How to destroy it? the part damaged? what does mean about 100V/m in GTEM cell?

0 Kudos
Reply
2,772 Views
Boris_Bloxsberg
Contributor III

Hi,

when I apply 100 Volts pre meter field strength to the transceiver, the transceiver will be destroyed. That means the transceiver does not transmit any can messages and the current consumption of the transceiver is higher than normal.

If I replace the transceiver with a new one. Everything is fine and the circuit is working

Regards.

 

0 Kudos
Reply