SC18IS602B:There is no response signal when writing the device ID through I2C configuration

cancel
Showing results for 
Show  only  | Search instead for 
Did you mean: 

SC18IS602B:There is no response signal when writing the device ID through I2C configuration

Jump to solution
1,557 Views
liqiang25346
Contributor I

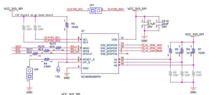
CLK104中I2C转SPI芯片.png

The hardware schematic is shown in the diagram. So when writing, the device ID is 01011110. But why is there no response signal after writing?
The premise is that there is no problem with the code logic of I2C (which has already been used on other chips)

Tags (1)
0 Kudos
Reply
1 Solution
1,536 Views
TomasVaverka
NXP TechSupport
NXP TechSupport

Hi Wang,

If you are not receiving any response when writing the slave address, here are a few things to verify:

1. Double-check the wiring of the address pins. Ensure there is 3.3V on them if you are using 0x5E as the address.

2. Verify the SDA and SCL connections and their pull-up resistors as improper pull-ups can cause communication failure.

3. Verify the power supply voltage and ensure the SC18IS602B is properly grounded.

4. Check the reset input to ensure the device is not being held in a reset state (J26 unpopulated).

5. Consider testing with a different SC18IS602B device to rule out hardware damage.

BRs, Tomas

View solution in original post

0 Kudos
Reply
3 Replies
1,537 Views
TomasVaverka
NXP TechSupport
NXP TechSupport

Hi Wang,

If you are not receiving any response when writing the slave address, here are a few things to verify:

1. Double-check the wiring of the address pins. Ensure there is 3.3V on them if you are using 0x5E as the address.

2. Verify the SDA and SCL connections and their pull-up resistors as improper pull-ups can cause communication failure.

3. Verify the power supply voltage and ensure the SC18IS602B is properly grounded.

4. Check the reset input to ensure the device is not being held in a reset state (J26 unpopulated).

5. Consider testing with a different SC18IS602B device to rule out hardware damage.

BRs, Tomas

0 Kudos
Reply
1,522 Views
liqiang25346
Contributor I
I found that sometimes there is a response when writing the device ID, and sometimes there is no response. What is the reason for this?? There should be no problem with the hardware. Is the clock in my I2C protocol 400KHz related to this?
0 Kudos
Reply
1,525 Views
liqiang25346
Contributor I

Hello, I can now receive a response signal when writing the device ID, but when I continue to write to register address F0, there is no response signal. Why is this? Wow? Can I ignore his response signal and directly write the register address and register value? Can I successfully configure this device?

0 Kudos
Reply
%3CLINGO-SUB%20id%3D%22lingo-sub-1962460%22%20slang%3D%22en-US%22%20mode%3D%22CREATE%22%3ESC18IS602B%3AThere%20is%20no%20response%20signal%20when%20writing%20the%20device%20ID%20through%20I2C%20configuration%3C%2FLINGO-SUB%3E%3CLINGO-BODY%20id%3D%22lingo-body-1962460%22%20slang%3D%22en-US%22%20mode%3D%22CREATE%22%3E%3CP%3E%3CSPAN%20class%3D%22lia-inline-image-display-wrapper%20lia-image-align-inline%22%20image-alt%3D%22CLK104%E4%B8%ADI2C%E8%BD%ACSPI%E8%8A%AF%E7%89%87.png%22%20style%3D%22width%3A%20811px%3B%22%3E%3Cspan%20class%3D%22lia-inline-image-display-wrapper%22%20image-alt%3D%22CLK104%E4%B8%ADI2C%E8%BD%ACSPI%E8%8A%AF%E7%89%87.png%22%20style%3D%22width%3A%20811px%3B%22%3E%3Cimg%20src%3D%22https%3A%2F%2Fcommunity.nxp.com%2Ft5%2Fimage%2Fserverpage%2Fimage-id%2F301394i84988EEF84EC8A14%2Fimage-size%2Flarge%3Fv%3Dv2%26amp%3Bpx%3D999%22%20role%3D%22button%22%20title%3D%22CLK104%E4%B8%ADI2C%E8%BD%ACSPI%E8%8A%AF%E7%89%87.png%22%20alt%3D%22CLK104%E4%B8%ADI2C%E8%BD%ACSPI%E8%8A%AF%E7%89%87.png%22%20%2F%3E%3C%2Fspan%3E%3C%2FSPAN%3E%3C%2FP%3E%3CP%3EThe%20hardware%20schematic%20is%20shown%20in%20the%20diagram.%20So%20when%20writing%2C%20the%20device%20ID%20is%2001011110.%20But%20why%20is%20there%20no%20response%20signal%20after%20writing%3F%3CBR%20%2F%3EThe%20premise%20is%20that%20there%20is%20no%20problem%20with%20the%20code%20logic%20of%20I2C%20(which%20has%20already%20been%20used%20on%20other%20chips)%3C%2FP%3E%3C%2FLINGO-BODY%3E%3CLINGO-SUB%20id%3D%22lingo-sub-1963146%22%20slang%3D%22en-US%22%20mode%3D%22CREATE%22%3ERe%3A%20SC18IS602B%3AThere%20is%20no%20response%20signal%20when%20writing%20the%20device%20ID%20through%20I2C%20configuration%3C%2FLINGO-SUB%3E%3CLINGO-BODY%20id%3D%22lingo-body-1963146%22%20slang%3D%22en-US%22%20mode%3D%22CREATE%22%3EI%20found%20that%20sometimes%20there%20is%20a%20response%20when%20writing%20the%20device%20ID%2C%20and%20sometimes%20there%20is%20no%20response.%20What%20is%20the%20reason%20for%20this%3F%3F%20There%20should%20be%20no%20problem%20with%20the%20hardware.%20Is%20the%20clock%20in%20my%20I2C%20protocol%20400KHz%20related%20to%20this%3F%3C%2FLINGO-BODY%3E%3CLINGO-SUB%20id%3D%22lingo-sub-1963140%22%20slang%3D%22en-US%22%20mode%3D%22CREATE%22%3ERe%3A%20SC18IS602B%3AThere%20is%20no%20response%20signal%20when%20writing%20the%20device%20ID%20through%20I2C%20configuration%3C%2FLINGO-SUB%3E%3CLINGO-BODY%20id%3D%22lingo-body-1963140%22%20slang%3D%22en-US%22%20mode%3D%22CREATE%22%3E%3CP%3EHello%2C%20I%20can%20now%20receive%20a%20response%20signal%20when%20writing%20the%20device%20ID%2C%20but%20when%20I%20continue%20to%20write%20to%20register%20address%20F0%2C%20there%20is%20no%20response%20signal.%20Why%20is%20this%3F%20Wow%3F%20Can%20I%20ignore%20his%20response%20signal%20and%20directly%20write%20the%20register%20address%20and%20register%20value%3F%20Can%20I%20successfully%20configure%20this%20device%3F%3C%2FP%3E%3C%2FLINGO-BODY%3E%3CLINGO-SUB%20id%3D%22lingo-sub-1962878%22%20slang%3D%22en-US%22%20mode%3D%22CREATE%22%3ERe%3A%20SC18IS602B%3AThere%20is%20no%20response%20signal%20when%20writing%20the%20device%20ID%20through%20I2C%20configuration%3C%2FLINGO-SUB%3E%3CLINGO-BODY%20id%3D%22lingo-body-1962878%22%20slang%3D%22en-US%22%20mode%3D%22CREATE%22%3E%3CP%3EHi%20Wang%2C%3C%2FP%3E%0A%3CP%3EIf%20you%20are%20not%20receiving%20any%20response%20when%20writing%20the%20slave%20address%2C%20here%20are%20a%20few%20things%20to%20verify%3A%3C%2FP%3E%0A%3CP%3E1.%20Double-check%20the%20wiring%20of%20the%20address%20pins.%20Ensure%20there%20is%203.3V%20on%20them%20if%20you%20are%20using%200x5E%20as%20the%20address.%3C%2FP%3E%0A%3CP%3E2.%20Verify%20the%20SDA%20and%20SCL%20connections%20and%20their%20pull-up%20resistors%20as%20improper%20pull-ups%20can%20cause%20communication%20failure.%3C%2FP%3E%0A%3CP%3E3.%20Verify%20the%20power%20supply%20voltage%20and%20ensure%20the%20SC18IS602B%20is%20properly%20grounded.%3C%2FP%3E%0A%3CP%3E4.%20Check%20the%20reset%20input%20to%20ensure%20the%20device%20is%20not%20being%20held%20in%20a%20reset%20state%20(J26%20unpopulated).%3C%2FP%3E%0A%3CP%3E5.%20Consider%20testing%20with%20a%20different%20SC18IS602B%20device%20to%20rule%20out%20hardware%20damage.%3C%2FP%3E%0A%3CP%3EBRs%2C%20Tomas%3C%2FP%3E%3C%2FLINGO-BODY%3E