Hi,
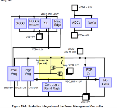
The total capacitor value on all VCAP pins for MC56F83xxx is 4.4uF. You have to connect the capacitors on the Vcap pins with total 4.4uF. If you do not connect the capacitors on the VCAP pins, the internal regulator output voltage is not stable, even can not power power.The capacitor is like a pool, saving charges, which provides power for the components like core, flash RAM...
Because this is a regulator mechanism rather than a DC/DC converter mechanism(switch mode power supply), there is not so-called CC(continuous current mode) mode.
Hope it can help you
BR
XiangJun Rong

