Mc9s08dz48 background mode error

キャンセル
次の結果を表示 
表示  限定  | 次の代わりに検索 
もしかして: 

Mc9s08dz48 background mode error

3,445件の閲覧回数
saravanananbazh
Contributor II

Hello,

I am trying to connect the debugger to the micro thru BKGD pin. i am using PE micro Multilink usb interface. The device connects well and the "target Ready" msg shows up. But when I try to load hex code the programming process stops and shows up with "ERROR 34" message. please find the attached screenshot. ANy help would be appreciated.

 

Thanks,

Saavy

 

125731_125731.pngpastedImage_0.png

ラベル(1)
9 返答(返信)

3,242件の閲覧回数
vicentegomez
NXP TechSupport
NXP TechSupport

Hi

Have you try to update the multilink? also please send me the schematics of the BKGD connections

have a good day.

0 件の賞賛
返信

3,242件の閲覧回数
saravanananbazh
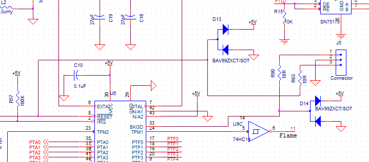
Contributor II

here is the BKGD schematic.. I am using 3 pins (Reset,  Gnd and BKGD) instead of 6 pins for BKGD connection.. I did the same for prev projects it worked fine.

pastedImage_0.png

0 件の賞賛
返信

3,242件の閲覧回数
saravanananbazh
Contributor II

I am getting this error now.

pastedImage_0.png

0 件の賞賛
返信

3,242件の閲覧回数
vicentegomez
NXP TechSupport
NXP TechSupport

Hi

Please check that the reset pin goes to low, also would be possible that you add a pull up resistor on the reset pin?

I hope this will help you.

0 件の賞賛
返信

3,242件の閲覧回数
tonyp
Senior Contributor II

Are you giving the correct parameters to CPROGHCS08 for your setup?

For example, I use Cyclone PRO, so it needs: interface=cyclonepro

I also need to specify the port to use: port=xxx.xxx.xxx.xxx (xxx being the Cyclone's IP address)

In your case you need the relevant interface for Multilink (I don't remember what it should be -- multilink? and port usb?)

0 件の賞賛
返信

3,242件の閲覧回数
saravanananbazh
Contributor II

Hell Tony,

Thanks for the prompt reply. The parameters are correct according to me. This the third project I am working on. The prev two proj were based on same MCU. I never faced such issue before.

0 件の賞賛
返信

3,242件の閲覧回数
vicentegomez
NXP TechSupport
NXP TechSupport

Hi Saravanan

Are you using your own design, please check that there is not any missing part or hardware problem?

can you check the signal on the reset pin?

if you can share your schematics, please send them

Regards

Vicente Gomez

3,242件の閲覧回数
saravanananbazh
Contributor II

Hello Pedro,

I tried using Internal ref clock, But its the same. the software doesnt want to load. I dont know whats wrong. I double checked the hardware and micro pins are properly  soldered too.

0 件の賞賛
返信

3,242件の閲覧回数
saravanananbazh
Contributor II

Hi Pedro,

yes, There is no missing part or hardware prob. I just checked. The pcb contains long traces for the crystal. May be thats the reason? 

The blue circle is the crystal..and the pins it is routed to. (pin6 and pin7). Mc9s08dz48 is the mcu used for the design.

pastedImage_1.png

0 件の賞賛
返信