Hi Tomas,
Thanks for your reply.
My answers are:
1. Is the node an end node or non-end node in the whole CAN networking? If this ECU node is an end node, then the split terminal two 60.4R resistor is correct. If non-terminal, the weak termination of e.g. RT=1.3K can be foreseen, depend on car OEM’s requirement, see typ. application schematic below. 4.7nF C380 should be okay.
<Anuj> This circuit will be on ADI Sharc Processor development board and the customer can use it however they want. Does weak termination (1.3K) inside the chip or we need to place in case of non-terminal?
2. VDD cannot be connected with VBAT pin together when the VABT typical voltage is 12V. VDD typical voltage is 5V.
<Anuj> This is the development board hence Do you think it'll have the problem to keep VBAT at 5V?
3. C64, C63 capacitors max size is 100pF. 1000pF is too large.
<Anuj> I'll take care of them. Thanks for pointing out.
4. Termination of CAN_H and CAN_L using 60R to GND is not allowed, that will make the VCC current power big and the voltage of CANbus abnormal. This termination method is not following ISO 11898-2 standard.
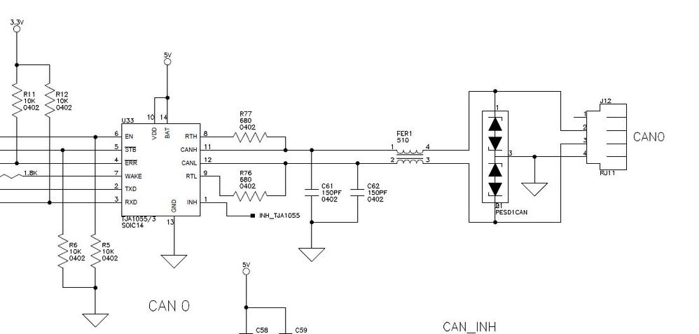
<Anuj> This is the main issue for me. We are testing this board by shorting CAN0 and CAN1 port of ADI processor. CAN 0 has following chip (TJA1055/3)

If I terminate CAN_H and CAN_L using 60R to GND then only loopback code works otherwise won't. I know that it is the wrong circuit but still want to know what is causing CAN_H and CAN_L pin to get this whole setup worked which is not happening with normal CAN split termination.
5. To achieve normal communication in the TJA1145 application, ensure the hardware is correct. You can reference the schematic design below and then make sure the SPI configuration is correct and let CAN TJA1145 enter normal mode. Example code is attached.
<Anuj> Thanks for example code and I'll use application circuit. but need to know what would be the reason for the wrong loop back is getting passed.
Thanks a lot for your reply and will wait for your comment regarding my new sets of questions.
Regards,
Anuj