Hello Miyamoto,
You misunderstood my meaning , For your application, you should connect eMMC chip to SD3 port, because voltage of SD3 port can be selected by BOOT_CFG2[1] when booting board.


Before booting board, we can set LCD1_DATA09 pin to be High or Low, telling ROM code in processor what voltage for eMMC device will be supplied. You can also use the feature to control what voltage will supply eMMC device through external circuit of voltage selection.
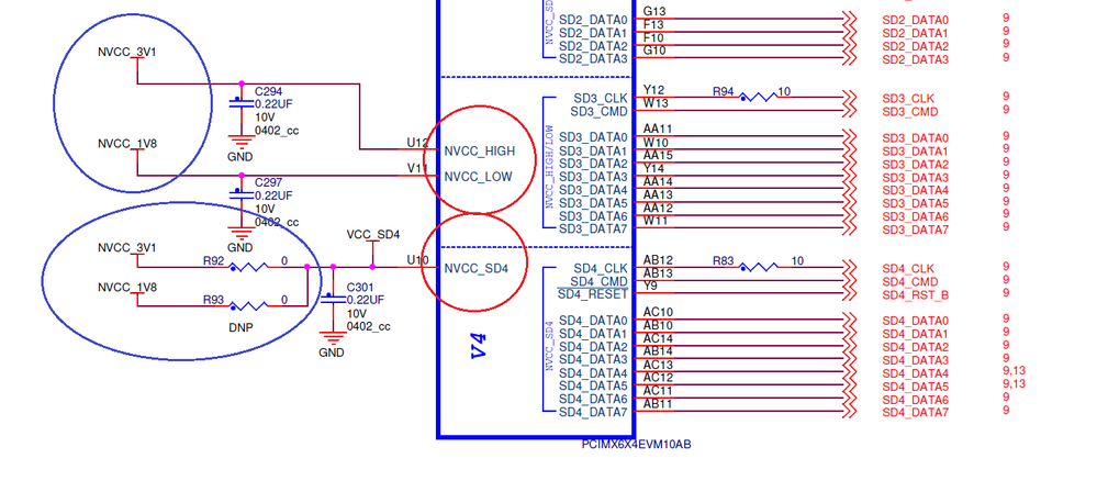
See below, whichi is a part of schematic of i.MX6SX evk:

NVCC_HIGH & NVCC_LOW are power input pins of SD3, so ROM CODE can select 3.3V or 1.8V to be SD3 IO power, but there is only one power input for SD4 port, NVCC_SD4, we can't use 3.3V and 1.8V at the same time to be power input for SD4. Even if you add an external swtching circuit for 3.3V or 1.8V, and using SD4_VSELECT to switch them, you can't also realize your solution, see below:


If we use SD4_VSELECT pin to control voltage selection, before booting, we should set boot configuration select pins(LCD pads, see last page of i.mx6sx evk schematic), and tell ROM code what level will be output on SD4_VSELECT(KEY_ROW1), BUT there is no LCD pin for the configuration. So there is no way to control output(High or LOW) of SD4_VSELECT, then if we use the SD4_VSELECT, how to switch voltage between 3.3V and 1.8V?
This is the reason why SD3 port is recommended to your application.
Have a great day,
TIC Weidong Sun
-----------------------------------------------------------------------------------------------------------------------
Note: If this post answers your question, please click the Correct Answer button. Thank you!
-----------------------------------------------------------------------------------------------------------------------