mc34708 startup problem

cancel
Showing results for 
Show  only  | Search instead for 
Did you mean: 

mc34708 startup problem

Jump to solution
12,333 Views
caohaifeng
Contributor IV

  I have new problem when use MC34708. The schemetic of MC34708 is the same as QSB.

I have only soldered PMIC part on board, and I use wall power(5VDC) as input supply. The problem

is mc34708 can't output all regulator voltage. The voltage I have measured is followed.

内嵌图片 1

I am confused that it's like OFF mode, but VSRTC has cross the Maxim value.

This mc34708 has been damaged?( Once I have measured VSRTC is 1.2V)

And how can I make it at ON mode?

Regards,

Labels (1)
Tags (4)
0 Kudos
Reply
1 Solution
11,535 Views
weidong_sun
NXP TechSupport
NXP TechSupport

Hello,Cao,

     Let me summarize how to resolve the issue you met on mc34708:

(1)WDI pin should be pulled up to High(1.8V) in 128ms after VCC_BP powers up.

(2)Ext_5V is from external 5V power, it is from USB_OTG_VBUS, so you should connect USB OTG to PC USB,this power will be OK, but 3V3_VUSB is from internal USB regulator, The source of this regulator is Ext_5v when mc34708 starts up, when software runs, this source will be changed to 5V_MAIN, So this 3V3_VUBS can be held.

Regards,

Weidong

View solution in original post

0 Kudos
Reply
15 Replies
11,535 Views
weidong_sun
NXP TechSupport
NXP TechSupport

Hello,Cao,

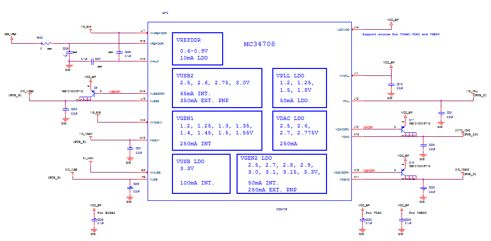
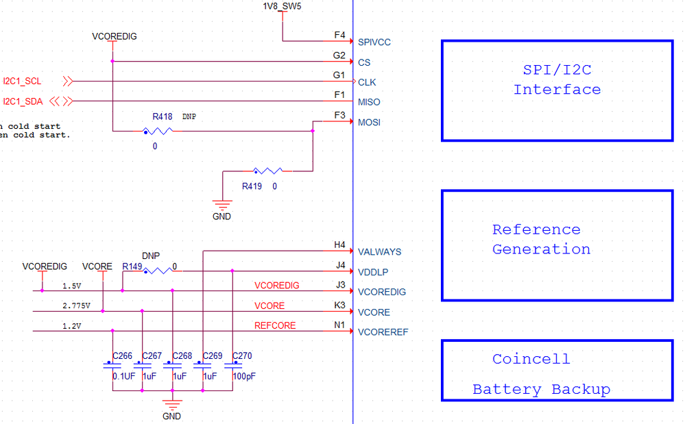
     Please paste complete schematic of mc34708 here , Let me see !

Regards,

Weidong

0 Kudos
Reply
11,535 Views
caohaifeng
Contributor IV

Hello Weidong,

VCC_BP

3.8V

3.78V

VALWAYS

3.78V

VDDLP

1.5V(ON mode)/1.2V(OFF mode)

1.19V

VCOREDIG

1.5V(ON)/1.2V(OFF)

1.19V

VCORE

2.775V(ON mode)/0V(OFF mode)

0V

VCOREREF

1.2V

1.19V

but VSRTC is 1.35V, sometimes it will be 1.4V. It have exceed maxim value.

By the way ,the crystal works.

The others swicth and regulator have not output voltage. It's strange that

the SW2PWGD have output above 2.4V,but then

it will drop to 0 soon .

2013/4/14 曹海峰 <caohaifeng.thu@gmail.com>

>

2013/4/14 Weidong Sun <admin@community.freescale.com>

>> **

>> image: Freescale Community<https://community.freescale.com/index.jspa> mc34708 startup problem created by Weidong

>> Sun <https://community.freescale.com/people/weidong.sun> in *i.MX

>> Community* - View the full discussion<https://community.freescale.com/message/324219#324219>

>>

0 Kudos
Reply
11,535 Views
weidong_sun
NXP TechSupport
NXP TechSupport

Hello,Cao,

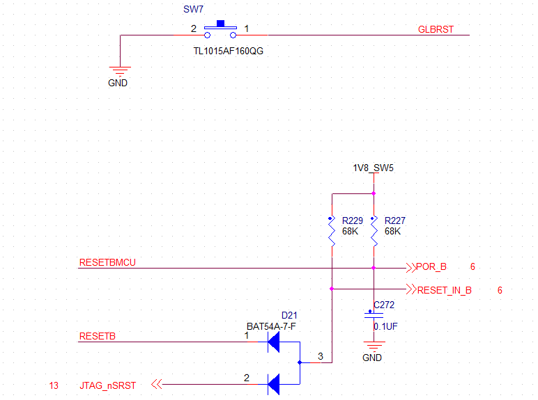
      Your issue can be located at WDI pin on MC34708, this pin should be pulled up to 1.8V via 4.7K resistor.

wdi.png

<note: VDDIO on mc34708 is 1.8V, but NVCC_GPIO is 3.3V, you can connect WDT_OUTPU to WDI pin directly>

The following is correct usage on this pin:

wdi-right.png

When mc34708 normally works, WDI pin should be High levle(1.8V), if WDI is Low, mc34708 can't normally work !

Regards,

Weidong


0 Kudos
Reply
11,520 Views
caohaifeng
Contributor IV

Hello,Weidong,

I check the datasheet of mc34708,rev10.0, WDI can be connected to

WDT_OUTPU .

image: 内嵌图片 1

2013/4/15 曹海峰 <caohaifeng.thu@gmail.com>

By the way WDI is 0.7V

>

2013/4/15 曹海峰 <caohaifeng.thu@gmail.com>

>> Hello.Weidong,

>>

>> WDI pin connect to WDT_OUTPU directly in schemetic of QSB-R . it has no

>> pull-up resistor but works well. Why?

>>

>> When i press PWRON1 key , the switch and regulators have output voltages,

>> but it drop soon ,like it return to OFF mode from

>>

>> ON mode.

>>

>> Regards,

>>

>>

>>

>>

>> 2013/4/15 Weidong Sun <admin@community.freescale.com>

>>

>>> **

>>> image: Freescale Community<https://community.freescale.com/index.jspa>

>>> mc34708 startup problem created by Weidong Sun<https://community.freescale.com/people/weidong.sun>in

>>> i.MX Community - View the full discussion<https://community.freescale.com/message/324261#324261>

>>>

0 Kudos
Reply
11,519 Views
weidong_sun
NXP TechSupport
NXP TechSupport

Hello,cao,

      WDI pin's rating is 3.6V, so 3.3V is used here, this pin can't be damaged. But the digital IO voltages on mc34708 all refer to SPI_VCC, here  we used 1V8_SW5, so VDDIO on mc34708 should be 1.8V.

      WDI Pin should be Pulled up to high in 128ms after VCC_BP(3.8V) power up. Normally, VCC_BP is powered up, mc34708 will output DCDCs and LDOs at once. you don't need to press button connceted at PWRON1 pin.

      I paste a schematic of mc34708 that I have validated here. my email address is : weidong.sun@freescale.coom, you can send email to me ! If you are in china, please tell me you Phone number in email.

Regards,

Weidong

0 Kudos
Reply
11,519 Views
caohaifeng
Contributor IV

Hello, Weidong,

The mc34708 works now according to your suggestion to add pull-up resistor.

Now EXT_USB5V and 3V3_VUSB have no voltages output, the others voltages

works well.

2013/4/15 Weidong Sun <admin@community.freescale.com>

**

image: Freescale Community<https://community.freescale.com/index.jspa>

mc34708 startup problem created by Weidong Sun<https://community.freescale.com/people/weidong.sun>in

i.MX Community - View the full discussion<https://community.freescale.com/message/324267#324267>

0 Kudos
Reply
11,520 Views
weidong_sun
NXP TechSupport
NXP TechSupport

Hello,Cao,

     EXT_USB5V is External 5V Power, it should be from OTG_VBUS , if you connect USB_OTG connector to USB HOST of your PC, 3V3_VUSB will output .

Regards,

weidong

0 Kudos
Reply
11,536 Views
weidong_sun
NXP TechSupport
NXP TechSupport

Hello,Cao,

     Let me summarize how to resolve the issue you met on mc34708:

(1)WDI pin should be pulled up to High(1.8V) in 128ms after VCC_BP powers up.

(2)Ext_5V is from external 5V power, it is from USB_OTG_VBUS, so you should connect USB OTG to PC USB,this power will be OK, but 3V3_VUSB is from internal USB regulator, The source of this regulator is Ext_5v when mc34708 starts up, when software runs, this source will be changed to 5V_MAIN, So this 3V3_VUBS can be held.

Regards,

Weidong

0 Kudos
Reply
11,520 Views
caohaifeng
Contributor IV

Hello,Weidong,

Thank you for replying my question patiently.

2013/4/15 Weidong Sun <admin@community.freescale.com>

**

image: Freescale Community<https://community.freescale.com/index.jspa>

mc34708 startup problem created by Weidong Sun<https://community.freescale.com/people/weidong.sun>in

i.MX Community - View the full discussion<https://community.freescale.com/message/324299#324299>

0 Kudos
Reply
11,520 Views
caohaifeng
Contributor IV

Hello,Weidong,

So the 34708 works well now ,right?

Regards,

0 Kudos
Reply
11,520 Views
caohaifeng
Contributor IV

Hello.Weidong,

WDI pin connect to WDT_OUTPU directly in schemetic of QSB-R . it has no

pull-up resistor but works well. Why?

When i press PWRON1 key , the switch and regulators have output voltages,

but it drop soon ,like it return to OFF mode from

ON mode.

Regards,

2013/4/15 Weidong Sun <admin@community.freescale.com>

**

image: Freescale Community<https://community.freescale.com/index.jspa>

mc34708 startup problem created by Weidong Sun<https://community.freescale.com/people/weidong.sun>in

i.MX Community - View the full discussion<https://community.freescale.com/message/324261#324261>

0 Kudos
Reply
11,520 Views
caohaifeng
Contributor IV

2013/4/14 Weidong Sun <admin@community.freescale.com>

**

image: Freescale Community<https://community.freescale.com/index.jspa> mc34708 startup problem created by Weidong

Sun <https://community.freescale.com/people/weidong.sun> in *i.MX

Community* - View the full discussion<https://community.freescale.com/message/324219#324219>

0 Kudos
Reply
11,519 Views
caohaifeng
Contributor IV

6.png1.png2.png3.png

Hello,Weidong,

If you can not see the schemetic clearly, please give me your email,so i can send the schemetic to you. Thank you!

0 Kudos
Reply
11,519 Views
caohaifeng
Contributor IV

re-pasted the first schemetic.

11.png

12.png13.png14.png17.png18.png

0 Kudos
Reply
11,519 Views
weidong_sun
NXP TechSupport
NXP TechSupport

Hello,Cao,

      No problems were found from your schematic, Could you tell me which voltages are correct , and which ones are not correct ?

Regards,

Weidong

0 Kudos
Reply