imx-wm8974 machine driver

キャンセル
次の結果を表示 
表示  限定  | 次の代わりに検索 
もしかして: 

imx-wm8974 machine driver

2,083件の閲覧回数
chenmeng
Contributor II

wm8974 not work.please check code.thanks!

ssi=2

MUXTEX=6;

who has imx-wm8974.c?please give me,thanks. my EMAIL:chenmeng4735@126.com

 

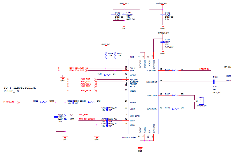
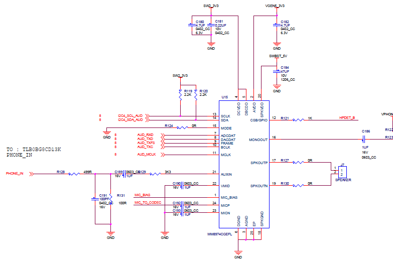
176268_176268.pngpastedImage_1.png

Original Attachment has been moved to: imx-wm8974.c.zip

ラベル(6)
2 返答(返信)

1,807件の閲覧回数
igorpadykov
NXP Employee
NXP Employee

1,807件の閲覧回数
dbaluta
NXP Employee
NXP Employee

Hi Chen,

Can you give us more details on which board are you trying to run this? What doesn't work?

Also have a look at:

https://community.nxp.com/thread/436846 

0 件の賞賛
返信