Dear Expert:
About i.mx6ull-evk,I have questions below,please help answer,thanks.
1. this picture is from the MCIMX6ULL-CM Page 10:

a. what function is this signal "GPIO_DVFS"?
b. Is ther a current size requirement about Q702 and Q707? If yes, is the 230mA enough?
c.Q701 is different Q702 and Q707,is there any special?
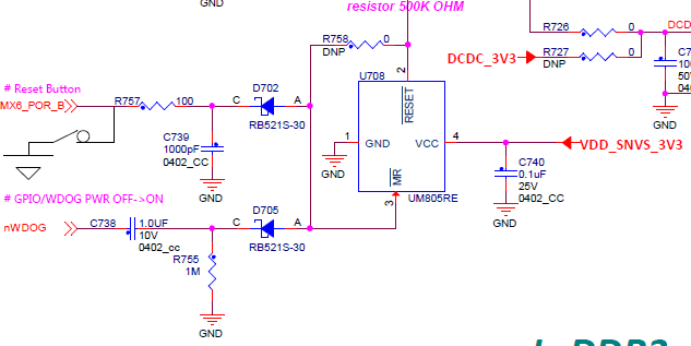
2. this picture is from the MCIMX6ULL-CM Page 10 too:

could you tell me whether this circuitry is software watchdog or not?How work?
C738 is a capacity, how is this signal "nWDOG" control UM805RE?
pls help,thanks.