Hello Shawn,
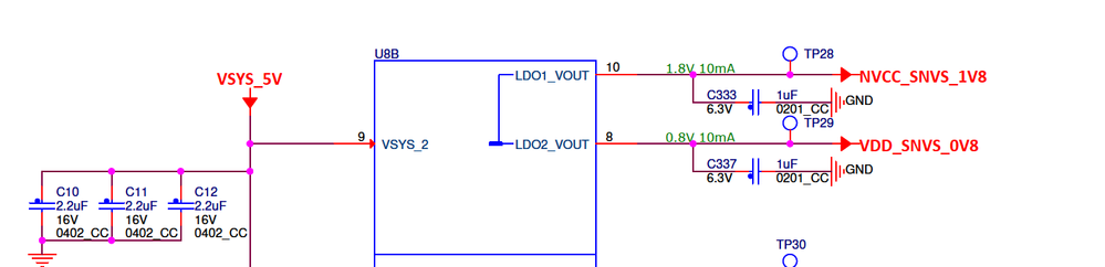
1. SRTC of i.MX8MM needs 2 voltages.
One is 1.8V, the other is 0.8V.
See schematic of I.MX8MM EVK, please!

2. PMIC(BD71847MWV) on i.MX8M MINI EVK board

Because there is no PAD for LI Coin Cell input on the PMIC, i.MX8M MINI EVK board doesn't support Li battery back for SRTC.
3. On RTC for application
Two solutions are recommended for you on RTC:
(1) Using RTC chip
you can select one of RTC on the link for you application:
Analog I²C Real-Time Clocks (RTC) | NXP
(2) Using NXP PMIC(PF8100 or PF8121)
LICELL input PAD is supported by the PMIC, PF8100 + I.MX8M MINI solution is provided by Boundary Device CO. LTD, see the link, please!
https://boundarydevices.com/no-access/download-id/35103/
after registerring your account , probably you can get schematic like below:

Hope above information is helpful for you!
BR,
Weidong