SCU FW debug output

cancel
Showing results for 
Show  only  | Search instead for 
Did you mean: 

SCU FW debug output

7,500 Views
ravi_kohli
Senior Contributor I

Hi,

I'm building the SC FW porting kit

/imx-scfw-porting-kit-1.5.0/packages/imx-scfw-porting-kit-1.5.0/src/scfw_export_mx8qm_b0

using the "make qm B=mek_myboard R=B0 D=1 DL=5 U=2" command to successfully generate the "build_mx8qm_b0/scfw_tcm.bin" image. I also compiled an NXP demo_app (hello_world) using "SDK_2.5.2_MEK-MIMX8QM/boards/mekmimx8qm/demo_apps/hello_world". This is under Linux.

 

Using both these files, I prepared a bootable image for the i.MX8QM EVK using imx-mkimage as follows:

"make SOC=iMX8QM flash_b0_cm4_0" and "sudo dd if=./iMX8QM/flash.bin of=/dev/<my SD device> bs=1k seek=32". The bootable image only shows the following debug on the J18 mico-usb debug console:

U-Boot SPL 2020.04-5.4.24-2.1.0+g4979a99482 (May 30 2020 - 13:01:16 +0000)
Normal Boot
WDT:   Not found!
Trying to boot from MMC2_2

 

I don't see any debug SCU prints, or bootup info. Any suggestions or info ?

Thanks in advance.

0 Kudos
Reply
9 Replies

7,342 Views
weidong_sun
NXP TechSupport
NXP TechSupport

Hi ravi,

please check items below!

1. scfw_tcm.bin should be copied to imx-mkimage directory

2. On PC side, 3 UART ports should be recogized.

---SCU_UART

---M4 UART

---A CORE UART

Below is a simple diagram of debug UART on EVK, for you reference:

pastedImage_1.png

Have a nice day!

B.R,

Weidong

7,085 Views
liamtien
Contributor I

Hi Weidong,

     How to disable SCU、CM40、CM41 uart debug port on our Imx8qm board which has no FTDI uart to usb converter?Because booting our Imx8qm board always need to connect with a FTDI connecter, otherwise it cannot boot.

Please kindly reply me.

Thanks in advance.

Marvin

0 Kudos
Reply

7,342 Views
ravi_kohli
Senior Contributor I

Hi Wigros,

I have correctly placed scfw_tcm.bin in the imx-mkimage (iMX8QM) sub-directory and specified . Can you explain "On PC side, 3 UART ports should be recogized. SCU_UART, M4 UART, A CORE UART" ? Do I need a #define somewhere under scfw_export_mx8qm_b0/platform ? Can you please specify what is needed on the host PC ? I have checked /dev/ttyUSB0, /dev/ttyUSB1, till /dev/ttyUSB3 and don't see any SCU debug output.

Thanks

0 Kudos
Reply

7,342 Views
weidong_sun
NXP TechSupport
NXP TechSupport

Hi ravi,

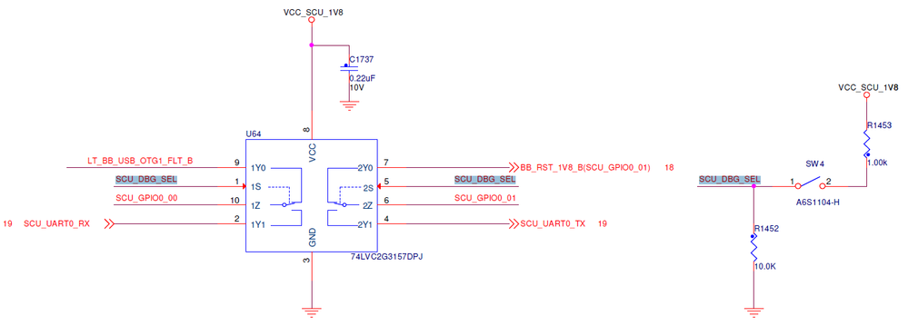
      On i.MX8QM MEK board, there is a UART to USB bridge, 3 UARTs are connected to the Bridge, so if MEK board is connected to Host PC, window will recognize these UARTs. But for SCU Debug UART, we can see it's signals are connected to a switch IC:

pastedImage_2.png

SCU_UART0_RX is from SCU_GPIO0_00 pin, and SCU_UART0_TX is from SCU_GPIO0_01 pin, they are controlled by pin 1S and pin 2S of U64.  and finally controlled by SW4. For SCU debug UART, it's function should be switched by SW4.

Hope above information is helpful to you!

Have a nice day!

B.R,

Weidong

7,342 Views
ravi_kohli
Senior Contributor I

Thanks for the reply Weidong. I am using i.MX8QM board(B0). The board lists SW1, SW2 and SW3 on page 2 of the "quick reference guide". Does this HW support any SW4?

https://www.nxp.com/docs/en/quick-reference-guide/IMX8QUADMAXQSG.pdf?fireglass_rsn=true 

0 Kudos
Reply

7,342 Views
weidong_sun
NXP TechSupport
NXP TechSupport

Dear Ravi,

 Sorry! what referred to is Rev C2.  I checked Rev B of design files. Yes, there is no SW4 in the design. And SCU_UART0 is not used for SCU debug like REV C2. Therefore, you can test it like this: When compiling scfw_tcm.bin, remove the U=2 option, the purpose is to make SCFW output from CM40 debug uart.

Try it, please!

Have a nice day!

B.R,

Weidong

0 Kudos
Reply

7,342 Views
ravi_kohli
Senior Contributor I

Hi Weidong, 

Yes, I discovered that. I have verified the SCU console debugs. Thanks for your support and detailed explanation.

0 Kudos
Reply

7,342 Views
weidong_sun
NXP TechSupport
NXP TechSupport

You are welcome!

Have a nice day!

B.R,

weidong

0 Kudos
Reply

7,078 Views
liamtien
Contributor I

Hi Weidong,

How to disable SCU、CM40、CM41 uart debug port on our Imx8qm board which has no FTDI uart to usb converter?
Because booting our Imx8qm board always need to connect with a FTDI connecter, otherwise it cannot boot.

Please kindly reply me.

Thanks in advance.

0 Kudos
Reply