Programing bootloader into nandflash using imx27

キャンセル
次の結果を表示 
表示  限定  | 次の代わりに検索 
もしかして: 

Programing bootloader into nandflash using imx27

ソリューションへジャンプ
10,607件の閲覧回数
zhangjay
Contributor II

Dear all,

I'm newbie here for programing boot image into nandflash by using imx27.

In our project, the hardware, so I should programing the bootloader image into flash to boot our board.

In our board

CPU               imx27

Nandflash       K9F2G08U0B

I download the new version Advanced ToolKit, refer the user guider and select the correct nand flash type,

I always get the error message:

Connection error. Please reset the board and make sure the board in bootstrap mode.

I have check the bootstrap mode that the boot0-3 pin is low.

In our board the CPU and NAND FLASH are both empty(never programing anything before), what can I do with this issue?

I check the issue from Internet, others had used the H-JTAG to program the bin file into nandflash, I have payed it online, but I have not get it.But I will try by that.

Is there anyone can give some advice.

Thanks anyway!

ラベル(1)
0 件の賞賛
返信
1 解決策
9,821件の閲覧回数
Yuri
NXP Employee
NXP Employee

As for 195 KHz - please check crystal connection, using manufacturer recommendations.

Maybe a PCB issue takes place. 

元の投稿で解決策を見る

0 件の賞賛
返信
12 返答(返信)
9,821件の閲覧回数
JorgeRama_rezRi
NXP Employee
NXP Employee

Hi Jay,

What silicon version do you have? If you have 2.2 (latest one), could you please test your system by changing the power up sequence of the MC13783? Please configure the PUMS[3:1] pins of the MC13783 as follows:

PUMS3 = Open

PUMS2 = GND

PUMS1 = GND

Can you connect this way?

Can you reproduce the issue in all of your boards? If not, what's the yield?

It is also important to make sure that the workarounds for erratas 10 and 13 are implemented in your system. You can find the errata of the i.MX27 in the Freescale website at http://cache.freescale.com/files/32bit/doc/errata/MCIMX27CE.pdf?fpsp=1&WT_TYPE=Errata&WT_VENDOR=FREE...

Best regards.

Jorge.

0 件の賞賛
返信
9,821件の閲覧回数
JorgeRama_rezRi
NXP Employee
NXP Employee

By the way, did you follow Freescale's PDK MC13783 configuration and connections in your system? If not, please send me your schematic and I'll let you know how to change the PUMS connections for your system specifically.

Best regards.

Jorge.

0 件の賞賛
返信
9,821件の閲覧回数
shinengsong
Contributor I

Hi Jorge:
I will send the schematic to you .

0 件の賞賛
返信
9,821件の閲覧回数
Yuri
NXP Employee
NXP Employee

When "boot0-3 pin is low" and the ATK states "Connection error. Please reset the board and make sure the board in bootstrap mode"  - often this means the i.MX27 does not start.

Below are general recommendation regarding boot issues :

I.

Please check in 32KHz input clock is present and proper (voltage level, off-duty factor).

II.

Please pay special attention on PLLs supply (FPMVDD, MPLLVDD,UPLLVDD) - if they

meet Hardware Specs in the MX27 Datasheet are have no ripples.

III.

Is power up sequence  fully correct ?

Especially - if reset signal is active for sufficient time, while power voltages

are not stable.

Let me remind, the i.MX27 Datasheet takes special attention on FuseVDD and QVDD 

relations :

"It is important that the applications processor power supplies be powered-up in

a certain order to avoid unintentional fuse blown. QVDD should be powered up

before FUSEVDD."

The i.MX27 Datasheet also provides two variants :

"The recommended order is:

1. QVDD(1.5 V)

2. FUSEVDD (1.8 V), NVDD (1.8/2.775 V), and Analog Supplies (2.775 V).

or

1. QVDD (1.5 V), NVDD (1.8/2.775 V), and Analog Supplies (2.775 V).

2. FUSEVDD (1.8 V)."

IV.

Please check if POR signal is asserted while all power supply voltages are not stable.

Perhaps it makes sense to prolong POR. To be latched / detected, minimal POR

duration is 4 x 1 / 32KHz, But in the same time, it is general rule, that POR

must be asserted while

- input clocks are not proper and stable ;

- supply voltages are not proper and stable.

So, minimal POR duration is application / design dependent. 

Practically POR of 1-2 sec should be enough for most cases.

9,821件の閲覧回数
shinengsong
Contributor I

Hi Yuri:
  Please refer the following picture about ripple ,power up ,POR.SYS RIPPLE.jpg
POWER UP-1.jpg
POR.jpg

0 件の賞賛
返信
9,821件の閲覧回数
shinengsong
Contributor I

Hi Yuri:
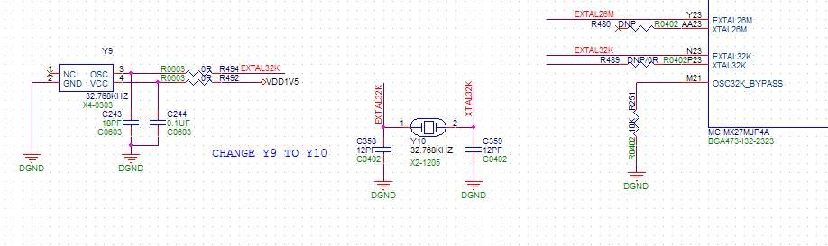
I modified crystal Y9 to Y10(please refer the following picture) then measured
the signal of 32.768KHZ and find it's improper(frequency and voltage level is shifted)32KHZ.JPG
130603_112028.jpg

0 件の賞賛
返信
9,821件の閲覧回数
Yuri
NXP Employee
NXP Employee

As for 32Khz - the waveform is correct for XTAL output.

0 件の賞賛
返信
9,821件の閲覧回数
shinengsong
Contributor I

Hi Yuri:
As for 32khz,the crystal is 32.768KHZ,but measured frenquency is 195KHZ.

0 件の賞賛
返信
9,822件の閲覧回数
Yuri
NXP Employee
NXP Employee

As for 195 KHz - please check crystal connection, using manufacturer recommendations.

Maybe a PCB issue takes place. 

0 件の賞賛
返信
9,822件の閲覧回数
shinengsong
Contributor I

Hi Yuri:
The 32KHZ issue have been  solved,,but mistake "Connection error. Please reset the board and make sure the board in bootstrap mode."is still existent.

0 件の賞賛
返信
9,817件の閲覧回数
shinengsong
Contributor I

Hi Yuri:

Thank you very much!

Please refer the attached file"IMX27V020427B.PDF"and "IMX27 signal test report".

It is improper of the nand flash.beacause K9F2G08U0A-PIB0'power

is 3V3, but"NVDD 1-4" of imx27 is 1V8.,

Although i changed a new one "K9F2G08R0A-JIB0",PCBA isn't working.

I guessed It's maybe some mistake in the schematic.so your idea is

very important to me.

0 件の賞賛
返信
9,816件の閲覧回数
shinengsong
Contributor I

Hi Yuri :
Thank for your information about the issue "Connection error Please reset the board and make sure the board in bootstrap mode".I will send the waveform (32KHz clock,ripples,power up sequence,POR) to you ,but i don't

know your E-MAIL.

Established the channel between PC and IMX27.PC send  the first CMD"06 06 02 04 00 00 00 00 00 00 00 00 00 00 00 00" to IMX27 when Program NAND FLASH  with "ATK".normally ,IMX27 will receive command and Parser the command then send response data (56 78 78 56)to host.can you sure "IMX27 initialized MDDR nad nand FLASH

in during coures of  receive command and Parser the command".

0 件の賞賛
返信