Port Configuration Support

cancel
Showing results for 
Show  only  | Search instead for 
Did you mean: 

Port Configuration Support

977 Views
lpandura
Contributor I

Hi Team,

MIMXRT1176A processor

i am using LIN Interface and for the PINS DI_MCU_LIN_RX - K1 and DO_MCU_LIN_TX - L1.

Which function i need to choose during Port Configuration

Do we have any guidelines to choose port configurations.

0 Kudos
Reply
1 Reply

951 Views
Omar_Anguiano
NXP TechSupport
NXP TechSupport

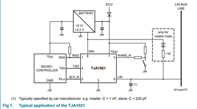
Please refer to the following diagram. 

Omar_Anguiano_0-1691610902003.png

LPUART can be used since it can emulate the LIN bus.

Best regards,
Omar

 

0 Kudos
Reply