Hi @G_HUME_RTX ,
RT1170 can support the 32bit SRAM, you just need to use the 32bit data signal based on the 16bit SRAM.
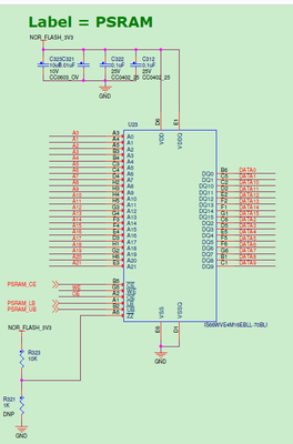
This is the 16bit SRAM situation:

For the code, you can refer to the SDK:
SDK_2_14_0_MIMXRT1170-EVK\boards\evkmimxrt1170\driver_examples\semc\sdram\cm7
But you need to modify the code, to do the sram related configuration, eg, you use this semc_sram_config_t
Wish it helps you!
If you still have questions about it, please kindly let me know.
Best Regards,
Kerry