Increasing PMIC current sourcing

cancel
Showing results for 
Show  only  | Search instead for 
Did you mean: 

Increasing PMIC current sourcing

1,043 Views
surendrajadhav
Contributor IV

Hi,

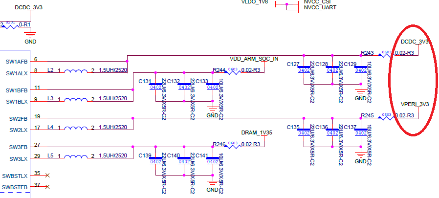
Can we short SW1A output (i.e.DCDC_3V3) and SW2 output (i.e.VPERI_3V3) together, in order to increase the total current capacity of the 3.3V power rail.

Will it impact the power Up and Down sequence of the CPU. This is shown below.

PMIC.PNG

Regards, Surendra

Labels (2)
0 Kudos
Reply
1 Reply

979 Views
art
NXP Employee
NXP Employee

No, it is not possible to do it the way you describe due to the asynchronous nature of these switching regulators operation.


Have a great day,
Artur

-----------------------------------------------------------------------------------------------------------------------
Note: If this post answers your question, please click the Correct Answer button. Thank you!
-----------------------------------------------------------------------------------------------------------------------

0 Kudos
Reply